Texas Instruments REF34xx-EP Spannungsreferenzen
Texas Instruments REF34xx-EP Spannungsreferenzen verfügen über eine niedrige Temperaturdrift (10 ppm/°C), eine anfängliche Genauigkeit von ±0,05 % und einen niedrigen Betriebsstrom mit einem Stromverbrauch von weniger als 95 µA. Darüber hinaus bieten diese stromsparenden Bauteile mit hoher Genauigkeit ein sehr niedriges Ausgangsrauschen von 3,8 µVp-p/V, was die Aufrechterhaltung einer hohen Signalqualität mit hochauflösenden Datenwandlern in rauschkritischen Systemen ermöglicht.Merkmale
- Anfängliche Genauigkeit: ±0,05 % (max.)
- Temperaturkoeffizient: 10 ppm/°C (max.)
- Ausgangsstrom: ±10 mA
- Niedriger Ruhestrom: 95 μA (max.)
- Große Eingangsspannung: 12 V
- Ausgangs-1/f-Rauschen (0,1 Hz bis 10 Hz): 3,8 µVPP/V
- Kleiner Footpring: 6-Pin-SOT-23-Gehäuse
- Hervorragende langfristige Stabilität: 25 ppm/1.000 h
- Unterstützt Verteidigungs-, Luft- und Raumfahrt- sowie medizinische Applikationen:
- Gesteuerte Baseline
- Ein Montage- und Prüfstandort
- Eine Fertigungsstätte
- Verfügbarer erweiterter Temperaturbereich (–55 °C bis 125 °C)
- Längerer Produktlebenszyklus
- Erweiterte Produkt-Änderungsmitteilung
- Produktrückverfolgbarkeit
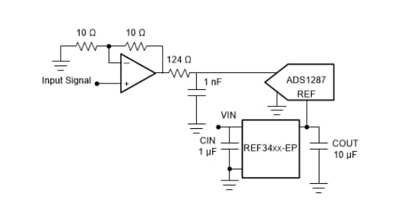
Funktionsdiagramm
Veröffentlichungsdatum: 2019-04-24
| Aktualisiert: 2023-08-23
