Texas Instruments OPAx607/OPAx607-Q1 CMOS-Operationsverstärker
Die OPAx607/OPAx607-Q1 Rail-to-Rail-Ausgangs-CMOS-Operationsverstärker (OPVs) von Texas Instruments sind mit einer minimalen Gain von 6 V/V dekompensiert und mit geringem Rauschen von 3,8 nV/√Hz stabil und verfügen über eine große Verstärkungsbandbreite von 50 MHz. Durch das geringe Rauschen und die große Bandbreite eignen sich die OPAx607/OPAx607-Q1 Bauteile hervorragend für Universal-Applikationen, die eine gute Balance zwischen Kosten und Leistungsfähigkeit erfordern. Die CMOS-Eingänge mit hoher Impedanz machen den OPAx607/OPAx607-Q1 von Texas Instruments zu einem idealen Verstärker für den Anschluss von Sensoren mit hoher Ausgangsimpedanz (z. B. piezoelektrische Wandler).Die OPAx607/OPAx607-Q1 Bauteile verfügen über einen Abschaltmodus mit einem maximalen Ruhestrom von weniger als 1 µA und eignen sich damit für tragbare batteriebetriebene Applikationen. Der Rail-to-Rail-Ausgang (RRO) der OPAx607/OPAx607-Q1 Bauteile kann von den Versorgungsschienen bis zu 8 mV schwingen und den Dynamikbereich maximieren. Der OPAx607/OPAx607-Q1 ist für einen Betrieb mit niedriger Versorgungsspannung von nur 2,2 V (±1,1 V) und bis zu 5,5 V (±2,75 V) optimiert. Er ist für den Temperaturbereich von -40°C bis +125 °C spezifiziert. Die OPAx607-Q1 Bauteile von Texas Instruments sind AEC-Q100-qualifiziert für Automobilanwendungen.
Merkmale
- 50 MHz Verstärkungs-Bandbreiten-Produkt
- Ruhestrom: 900 µA (typisch)
- Breitband-Rauschen: 3,8 nV/√Hz
- Eingangs-Offset-Drift: 1,5 µV/°C (max.)
- Offsetspannung: 120 µV (typisch)
- Eingangs-Bias-Strom: 10 pA (max.)
- Rail-to-Rail-Ausgang (RRO)
- Dekompensiert, Gain von ≥ 6 V/V (stabil)
- Abschaltstrom: 1 µA (max.)
- Versorgungsbereich: 2,2 V bis 5,5 V
Applikationen
- Strommessung
- Fischfinder und Sonar
- Ultraschall-Durchflussmesser
- Garten- und Elektrowerkzeuge
- Drucker
- Lichtvorhänge und Schutzvorrichtungen
- Optische Module
- Tragbare Prüfgeräte
- PM2.5- und PM10-Partikelsensoren
Datenblätter
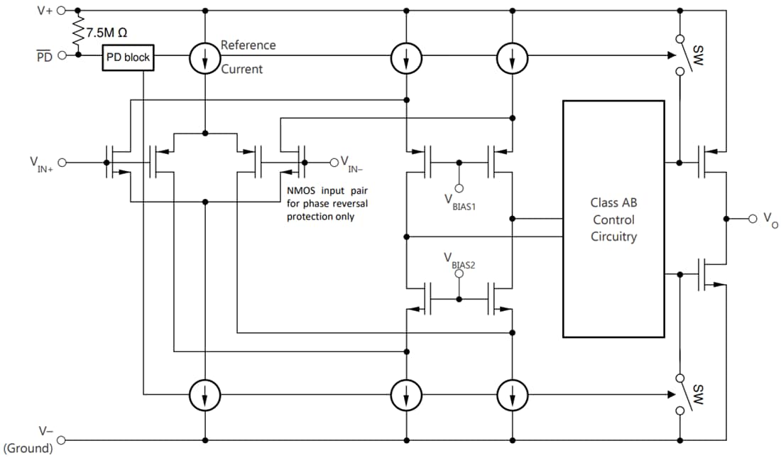
Funktionales Blockdiagramm
Veröffentlichungsdatum: 2020-07-14
| Aktualisiert: 2024-07-01
