Texas Instruments OPAx392 e-trim™-Operationsverstärker
Die Operationsverstärker (Op-Amps) OPAx392 e-trim™ von Texas Instruments zeichnen sich durch einen extrem niedrigen Offset, Offset-Drift und Eingangsvorspannungsstrom bei Rail-to-Rail-Eingangs- und Ausgangsbetrieb aus. Zusätzlich zur präzisen Gleichstromgenauigkeit ist die Wechselstromleistung für geringes Rauschen und schnelles Einschwingen optimiert. Diese Funktionen machen den OPAx392 zu einer ausgezeichneten Wahl für den Antrieb von präzisen Analog-Digital-Wandlern (ADCs) oder für das Puffern des Ausgangs von Digital-Analog-Wandlern (DACs) mit hoher Auflösung.Der OPAx392 verfügt über die e-trim-Operationsverstärker-Technologie von TI, um eine extrem niedrige Offsetspannung und Offsetspannungsdrift ohne Eingangsteilungs- oder Auto-Null-Techniken zu ermöglichen. Diese Technik ermöglicht einen extrem niedrigen Eingangs-Bias-Strom für Sensoreingänge oder Fotodioden-Strom-zu-Spannungsmessungen, wodurch leistungsstarke Transimpedanzstufen für optische Module oder medizinische Messgeräte erzeugt werden.
Merkmale
- Niedrige Offsetspannung: ±10 µV (max.)
- Niedrige Drift: ±0,18 µV/°C
- Geringer Eingangs-Bias-Strom: 10 fA
- Rauscharm: 4,4 nV/√Hz bei 10 kHz
- Geringes 1/f-Rauschen: 2 µVPP (0,1 Hz bis 10 Hz)
- Niedriger Versorgungsspannungsbetrieb: 1,7 V bis 5,5 V
- Niedriger Ruhestrom: 1,22 mA
- Schnelle Einschwingzeit: 0,75 µs (1 V bis 0,1 %)
- Schnelle Anstiegsrate: 4,5 V/µs
- Hoher Ausgangsstrom (+65/–55 mA Kurzschluss)
- Verstärkungsbandbreite: 13 MHz
- Rail-to-Rail-Ein- und -Ausgang
- Spezifizierter Temperaturbereich: -40 °C bis +125 °C
- EMI- und RFI-gefilterte Eingänge
Applikationen
- Multiparameter-Patientenüberwachung
- Elektrokardiogramm (EKG)
- Chemie-/Gas-Analysator
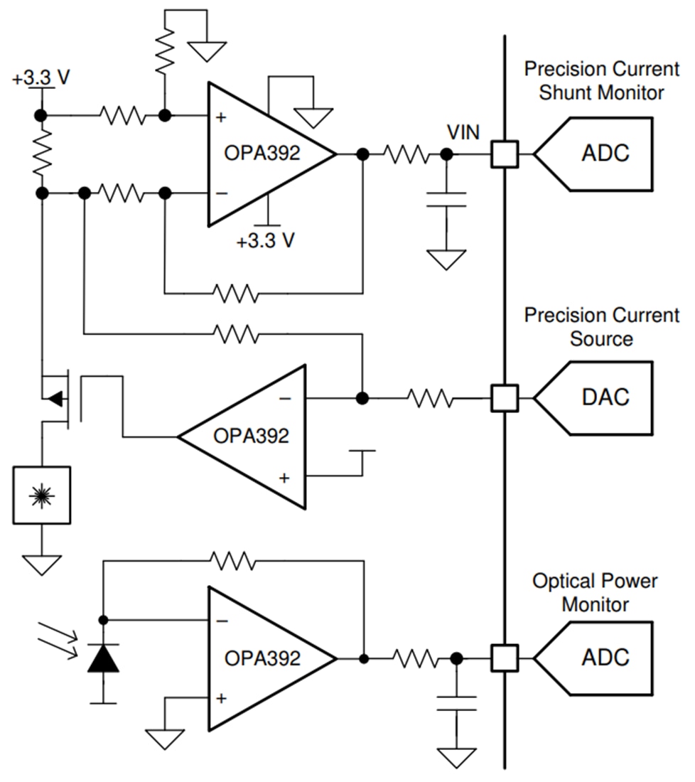
- Optisches Modul
- Analoges Eingangsmodul
- Prozessanalytik (pH, Gas, Konzentration, Kraft und Feuchtigkeit)
- Gasdetektor
- Analoge Sicherheitskamera
- Merchant-DC/DC
- Pulsoximeter
- Inter-DC-Verbindung (Langstrecke, Unterwasser)
- Datenerfassung (DAQ)
Applikationen in optischen Modulen
Veröffentlichungsdatum: 2021-08-30
| Aktualisiert: 2025-04-28
