Texas Instruments OPA858 Breitband-Operationsverstärker

Texas Instruments OPA858 Breitband-Operationsverstärker mit CMOS-Eingängen sind eine ideale Lösung für Breitband-Transimpedanz- und Spannungsverstärker-Applikationen. Applikationen, bei denen hohe Bandbreiten mit geschlossenem Regelkreis an Transimpedanzverstärkungen erforderlich sind, die im Bereich von mehreren Zehn- bis Hundert-KΩs aktiviert werden, wenn das Bauteil als Transimpedanzverstärker (TIA) konfiguriert ist. Eine zusätzliche Funktion auf dem Bauteil ist ein Feedback-Pin (FB), der die Verbindung des Rückkopplungsnetzwerks zwischen dem Eingang und dem Ausgang vereinfacht. Der OPA858 ist für den Einsatz in optischen Time-of-Flight-Systemen (ToF) optimiert. In Kombination mit einem Hochgeschwindigkeits-Analog-Digital-Wandler (ADC) kann der OPA858 in LIDAR-Systemen mit hoher Auflösung mit einem Differential-Ausgangsverstärker für den Antrieb des ADCs eingesetzt werden.

Merkmale

  • Hohes Verstärkungs-Bandbreitenprodukt: 5,5 GHz
  • Niedriges Eingangsspannungsrauschen: 2,5 nV/√Hz
  • Anstiegsrate: 2.000 V/µs
  • Niedrige Eingangskapazität:
    • Gleichtakt: 0,6 pF
    • Differential: 0,2 pF
  • Großer Eingangsgleichtaktbereich:
    • 1,4 V von positiver Versorgung
    • Enthält eine negative Versorgung
  • 2,5 VPP Ausgangsschwingung in der TIA-Konfiguration
  • Versorgungsspannungsbereich: 3,3 V bis 5,25 V
  • MOSFET-Eingänge mit
    extrem geringem Bias-Strom und dekompensierter Verstärkung von ≥7 V/V (stabil): 10 pA
  • Ruhestrom: 20,5 mA
  • Verfügbar in einem 8-Pin-WSON-Gehäuse
  • Temperaturbereich: –40 bis +125 °C

Applikationen

  • Hochgeschwindigkeits-Transimpedanzverstärker
  • Laser-Entfernungsmessung
  • Lidar-Empfänger
  • Füllstandsgeber (optisch)
  • Optische Zeitbereichsreflektometrie (OTDR)
  • Verteilte Temperaturmesssysteme
  • 3D-Scanner
  • Time-of-Flight-Systeme (ToF)
  • Autonome Fahrsysteme

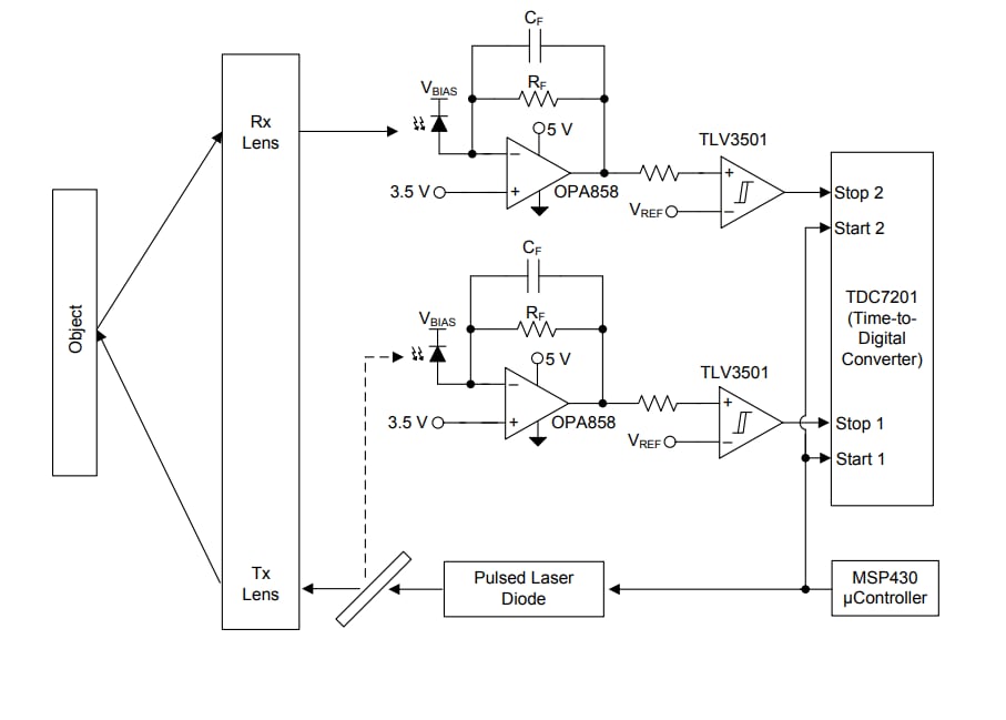
Blockdiagramm

Blockdiagramm - Texas Instruments OPA858 Breitband-Operationsverstärker
Veröffentlichungsdatum: 2018-09-21 | Aktualisiert: 2025-07-10