Texas Instruments OPA837 Spannungsrückkopplungs-Operationsverstärker
Texas Instruments OPA837 Stromsparende 105 MHz Präzisions-Spannungsrückkopplungs-Operationsverstärker verfügen über eine stabile Verstärkung und bieten einen der höchsten MHz pro Mw Bandbreite im Vergleich mit der Leistungsfähigkeit anderer Präzisionsoperationsverstärker. Das Bauteil erzielt eine Bandbreite von 105 MHz bei einer Verstärkung von 1 V/V mit nur 600 A auf einer Einzelversorgung von 5 V. Eine typische (±1σ) Drift von ±0,4 µV/°C ist durch die sehr niedrige getrimmte Offsetspannung von ±130 µV (maximal) erlaubt. Der OPA837 bietet mit 4,7 nV/√Hz einen der niedrigsten Eingangspunkt-Rauschpegel für einen Ruhestrom von 3 mW und ist daher eine ideale Lösung für einendige Analog-Digital-Wandler-(ADC)-Treiberapplikationen mit sukzessivem Approximationsregister (SAR). Diese SAR-ADC-Treiber- sowie Referenzpuffer-Applikationen mit Präzisions-ADCs werden mit schnellen Ladeströmen von der sehr hohen 50 MHz Verstärkungsbandbreite des OPA837 versorgt und bieten eine niedrige Ausgangsimpedanz zu hohen Frequenzen. Die OPA837 sind in einem 6-Pin-SOT-23-Gehäuse (einschließlich einer Abschaltfunktion) und in einem 5-Pin-SC70-Gehäuse verfügbar. Der OPA837 ist für einen Betrieb mit einem breiten Temperaturbereich von –40 °C bis +125 °C spezifiziert.Merkmale
- Bandbreite: 105 MHz (AV RTK= 1 V/V)
- Sehr niedriger (getrimmter) Versorgungsstrom: 600 µA
- Verstärkungs-Bandbreitenprodukt: 50 MHz
- Anstiegsgeschwindigkeit: 10 V/µs
- Negativer Rail-Eingang, Rail-to-Rail-Ausgang
- Betriebsbereich mit Einzelversorgung: 2,7 V bis 5,4 V
- 25 °C Eingangs-Offset: ±130 µV (max.)
- Abweichung der Eingangs-Offset-Spannung (DCK-Gehäuse): < ±1,6 µV/°C (Maximum)
- Eingangsspannungsrauschen: 4,7 nV/√Hz (> 100 Hz)
- HD2: –120 dBc bei 2 VPP, 100 kHz
- HD3: –145 dBc bei 2 VPP, 100 kHz
- Einschwingzeit: 35 ns, 0,5 V Stufe bis 0,1 %
- 5 µA Abschaltstrom mit schneller Wiederherstellung nach Abschaltung für Leistungsskalierungsapplikationen
Applikationen
- 12-Bit- bis 16-Bit-SAR-Treiber mit geringem Stromverbrauch
- ADC-Präzisionsreferenzpuffer
- Aktive Filter mit sehr geringem Stromverbrauch
- Stromsparender Transimpedanz-Verstärker
- Sensor-Signalkonditionierung
- Wearables
- Low-Side-Strommessung
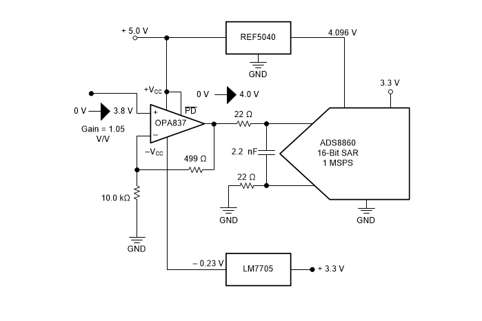
Blockdiagramm
Veröffentlichungsdatum: 2017-11-06
| Aktualisiert: 2022-07-11
