Texas Instruments OPA2356-EP Operationsverstärker
Texas Instruments OPA2356-EP Hochgeschwindigkeits- und Spannungsrückführungs-CMOS-Operationsverstärker sind für Video- und andere Applikationen ausgelegt, bei denen eine große Bandbreite erforderlich ist. Der OPA2356-EP zeichnet sich durch Funktionen, wie z. B. eine Differential-Gain von 0,02 %, eine Differential-Phase von 0,05° und einen Ruhestrom von 8,3 mA pro Kanal aus. Das Bauteil verfügt über eine Stabilität mit Verstärkungsfaktor Eins und kann große Ausgangsströme ansteuern.Das Bauteil ist für den Betrieb auf Einzel- oder Dualversorgungen bis hinunter auf 2,5 V (±1,25 V) und bis auf 5,5 V (±2,75 V) ausgelegt. Der Gleichtakt-Eingangsbereich reicht bis zu 100 mV unter der Masse und bis zu 1,5 V von V+. Das Bauteil unterstützt einen großen Dynamikbereich mit einer Ausgangsschwingung, die innerhalb von 100 mV der Schienen liegt. Der OPA2356-EP ist in Dual-Versionen (VSSOP-8) verfügbar, die eine vollständig unabhängige Schaltung für den niedrigsten Nebensignaleffekt und Freiheit von einer Interaktion bieten. Die OPA2356-EP sind für den erweiterten Temperaturbereich von –55 °C bis 125 °C spezifiziert.
Merkmale
- Bandbreite mit Verstärkungsfaktor Eins: 450 MHz
- Hohe Bandbreite: 200 MHz GBW
- Hohe Anstiegsrate: 360 V/µs
- Geringes Rauschen: 5,8 nV/√Hz
- Ausgezeichnete Video-Leistung:
- Differential-Gain: 0,02 %
- Differential-Phase: 0,05°
- 0,1-dB-Gain-Flachheit: 75 MHz
- Eingangsbereich inklusive Erdung
- Rail-to-Rail-Ausgang (innerhalb von 100 mV)
- Niedriger Eingangs-Bias-Strom: 3 pA
- Thermische Abschaltung
- Betriebsbereich der Einzelversorgung: 2,5 V bis 5,5 V
- Winzige Gehäuse
- Unterstützt Verteidigungs-, Luft- und Raumfahrt- sowie medizinische Applikationen:
- Gesteuerte Baseline
- Verfügbar für Militär-Temperaturbereich (–55 °C bis 125 °C)
- Längerer Produktlebenszyklus
- Erweiterte Produkt-Änderungsmitteilung
- Produktrückverfolgbarkeit
Applikationen
- Videoverarbeitung
- Optische Netzwerke, einstellbare Laser
- Fotodioden-Transimpedanzverstärker
- Aktive Filter
- Hochgeschwindigkeits-Integratoren
- Analog-Digital-Wandler (ADC) mit Eingangsbuffern
- Digital-Analog-Wandler(DAC)-Ausgangsverstärker
- Kommunikation
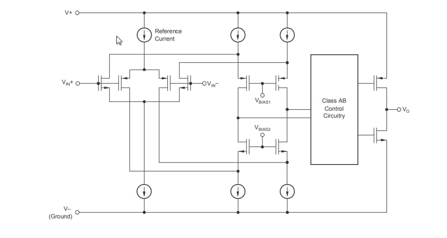
Blockdiagramm
Veröffentlichungsdatum: 2019-03-20
| Aktualisiert: 2026-03-02
