Texas Instruments OPAx145 JFET-Operationsverstärker
Die JFET-Operationsverstärker OPAx145 von Texas Instruments sind Niedrigstrom-JFET-Eingangsverstärker mit ausgezeichnetem Drift, niedrigem Stromrauschen und Pico-Ampere-Eingangsruhestrom. Durch diese Eigenschaften eignen sich diese Bauteile ausgezeichnet für die Verstärkung von kleinen Signalen aus Sensoren mit hoher Impedanz. Die Rail-to-Rail-Ausgangsschwingung verbindet sich mit modernen, präzisen Analog-Digital-Wandlern (ADCs) und Digital-Analog-Wandlern (DACs) mit Einzelversorgung. Darüber hinaus ermöglicht der Eingangsbereich mit V Entwicklern, das Energiemanagement zu vereinfachen und die rauscharme JFET-Architektur mit Einzelversorgung zu nutzen.Merkmale
- Beste Bandbreite und Anstiegsraten-zu-Leistungsraten-Verhältnisse
- Verstärkungs-Bandbreitenprodukt: 5,5 MHz
- Anstiegsrate: 20 V/µs
- Niedriger Versorgungsstrom: 475 µA (max.)
- Hohe Präzision
- Sehr niedriger Offset: 150 µV (max.)
- Sehr niedriger Offset-Drift: 1 µV/°C (max.)
- Geringer Eingangs-Ruhestrom: 0,2 pA
- Hervorragende Leistung beim Phasenrauschen
- Sehr geringes Spannungsrauschen: 7 nV/√Hz
- Sehr niedriges Stromrauschen: 0,8 fA/√Hz
- Eingangsspannungsbereich enthält V-Versorgung
- Einzelversorgungsbetrieb: 4,5 V bis 36 V
- Dualer Versorgungsbetrieb: ±2,25 V bis ±18 V
Applikationen
- Analoge I/O-Module
- Batteriebetriebene Instrumente
- Industriesteuerungen
- Medizinische Messgeräte
- Fotodiodenverstärker
- Aktive Filter
- Datenerfassungssysteme
- Automatische Testsysteme
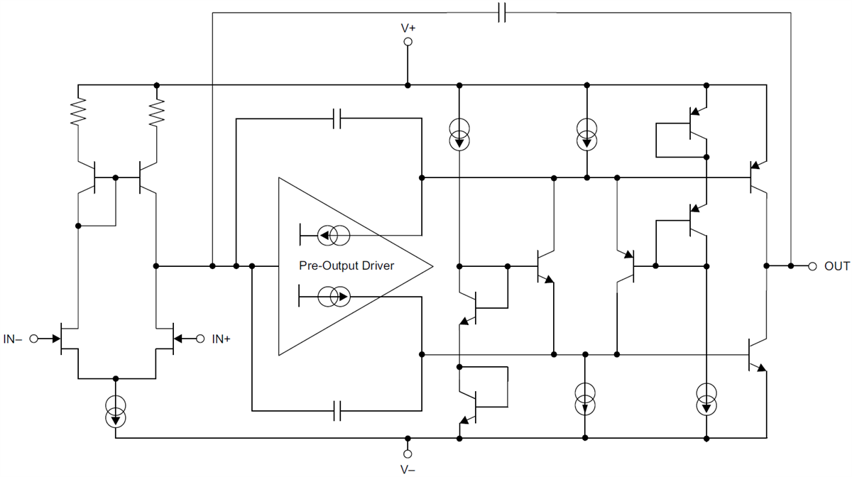
Funktionales Blockdiagramm
Veröffentlichungsdatum: 2017-09-22
| Aktualisiert: 2022-06-09
