Texas Instruments MSPM0C110x/MSPM0C110x-Q1/MSPS003 Mischsignal-MCUs
Texas Instruments MSPM0C110x/MPSM0C110x-Q1/MSPS003 Mischsignal-Mikrocontroller (MCUs) sind Teil der hochintegrierten, extrem stromsparenden 32-Bit-MSP-MCU-Produktfamilie. Diese MCUs basieren auf der erweiterten ARM® Cortex®-MO+-Core-Plattform, die mit einer Frequenz von bis zu 24 MHz betrieben werden. Die MSPM0C110x/MSPS003 MCUs verfügen über einen Embedded-Flash von bis zu 16 KB mit einem SRAM von 1 KB, einem großen Versorgungsspannungsbereich von 1,62 V bis 3,6 V und einen erweiterten Temperaturbereich von -40 °C bis +125 °C. Diese Mikrocontroller verfügen über einen schnellen On-Chip-Oszillator mit einer Genauigkeit von -2 % bis 1,2 % und einen internen 32 kHz Niederfrequenz-Oszillator (LFOSC). Die MSPM0C110x/MSPS003 MCUs sind ideal für Beleuchtung, Kommunikationsmodule, Netzinfrastruktur, Smart Metering, persönliche Elektronik, Medizin und Gesundheitswesen, Gebäudesicherheit und Brandschutz.Die MSPM0C110x/MPSM0C110x-Q1/MSPS003 MCUs bieten eine intelligente digitale Peripherie wie einen fortschrittlichen 16-Bit- Timer, zwei 16-Bit-Universal-Timer, einen Watchdog-Timer mit Fenster und verschiedene Kommunikationsperipherien. Die Kommunikationsschnittstellen umfassen eine UART-, eine SPI- und eine I2C-Schnittstelle und bieten eine Protokollunterstützung für LIN, IrDA, DALI, Manchester, Smart Card, SMBus und PMBus. Die MSPM0C110x/MPSM0C110x-Q1/MSPS003 MCUs sind in verschiedenen Gehäuseausführungen und mit einem 2-Pin-Serial-Wire-Debug (SWD) erhältlich. Der MCU ist 38 % kleiner als der aktuelle MCU der Branche und ermöglicht Designern, den Platinenplatz zu reduzieren, ohne die Leistung zu beeinträchtigen. Diese MCUs erweitern das MSPM0- MCU- Portfolio von TI das die Erfassung und Steuerung in Embedded-Systeme verbessert und gleichzeitig Kosten, Komplexität und Entwicklungszeit reduziert.
Merkmale
- ARM 32-Bit Cortex-M0+ CPU Frequenz bis zu 24 MHz Core
- -40 °C bis 125 °C erweiterter Temperaturbereich
- 1,62 V bis 3,6 V Breiter Spannungsversorgungsbereich
- Bis zu 16 KB Flash mit 1 KB SRAM-Speicher
- Leistungsstarke analoge Peripherie:
- Ein Analog-Digital-Wandler (ADC) mit bis zu 10 externen Kanälen, 1,7 MS/s bei 10 Bit oder 1,5 MS/s bei 12 Bit, wobei VDD die Spannungsreferenz ist.
- Konfigurierbare interne ADC-Spannungsreferenz (VREF) von 1,4 V oder 2,5 V
- Integrierter Temperatursensor
- Integrierter Versorgungswächter
- Optimierte Stromsparmodi:
- 87µA/MHz RUN
- STOP: 609 µA unter 4 MHz und 311 µA unter 32 kHz
- STANDBY: 5 µA mit SRAM-Speicher
- 200 nA ABSCHALTUNG
- Intelligente digitale Peripherie:
- 1-Kanal-DMA-Controller speziell für ADC
- Drei Timer, die bis zu 14 PWM-Kanäle unterstützen
- Ein erweiterter 16-Bit-Timer mit Nacheilbereich unterstützt bis zu 8 PWM-Kanäle
- Ein 16-Bit-Universal-Timer mit 4 Capture/Compare
- Ein 16-Bit-Universal-Timer mit 2 Capture/Compare
- Windowed Watchdog Timer
- BEEPER erzeugt 1 kHz, 2 kHz, 4 kHz oder 8 kHz Rechteckwellen zur Ansteuerung des externen Piepsers
- Verbesserte Kommunikationsschnittstellen:
- Eine UART-Schnittstelle mit Unterstützung für LIN, IrDA, DALI, Smart Card, Manchester und stromsparender Betrieb im STANDBY-Modus
- Eine I2C-Schnittstelle mit Unterstützung für FM+ (1 MBit/s), SMBus, PMBus und Aktivierung aus dem STOP-Modus
- Ein SPI, das bis zu 12 MBit/s unterstützt
- Taktsystem:
- Interner 24 MHz Oszillator mit einer Genauigkeit von -2 % bis +1,2 % (SYSOSC)
- Interner 32 kHz Niederfrequenz-Oszillator (LFO)
- Zyklische Zweikanal-Redundanzprüfung (CRC-16) Datenintegrität
- Flexible I/O-Funktionen:
- Bis zu 18 GPIOs
- Zwei 5 V-tolerante Open-Drain-IOs
- 2-poliger serieller Draht-Debugger (SWD) Entwicklungsunterstützung
- Gehäuseoptionen:
- 20-Pin-TSSOP (PW)
- 20-poliger VSSOP (DGS)
- 20-polig WQFN (RUK)
- 16-polig SOT (DYY)
- 8-polig SOT (DDF)
- 8-polig WSON (DSG)
Applikationen
- Laden und Verwalten von Batterien
- Netzteile und Stromversorgung
- Persönliche Elektronik
- Gebäudesicherheit und Brandschutz
- Vernetzte Peripherie und Drucker
- Netzinfrastruktur
- Smart Metering
- Kommunikationsmodule
- Medizintechnik und Gesundheitswesen
- Beleuchtung
Weitere Ressourcen
Funktionales Blockdiagramm
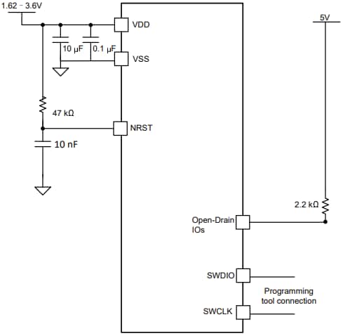
Typischer Applikationsschaltplan
