Texas Instruments LP8862-Q1 Zweikanal-LED-Treiber
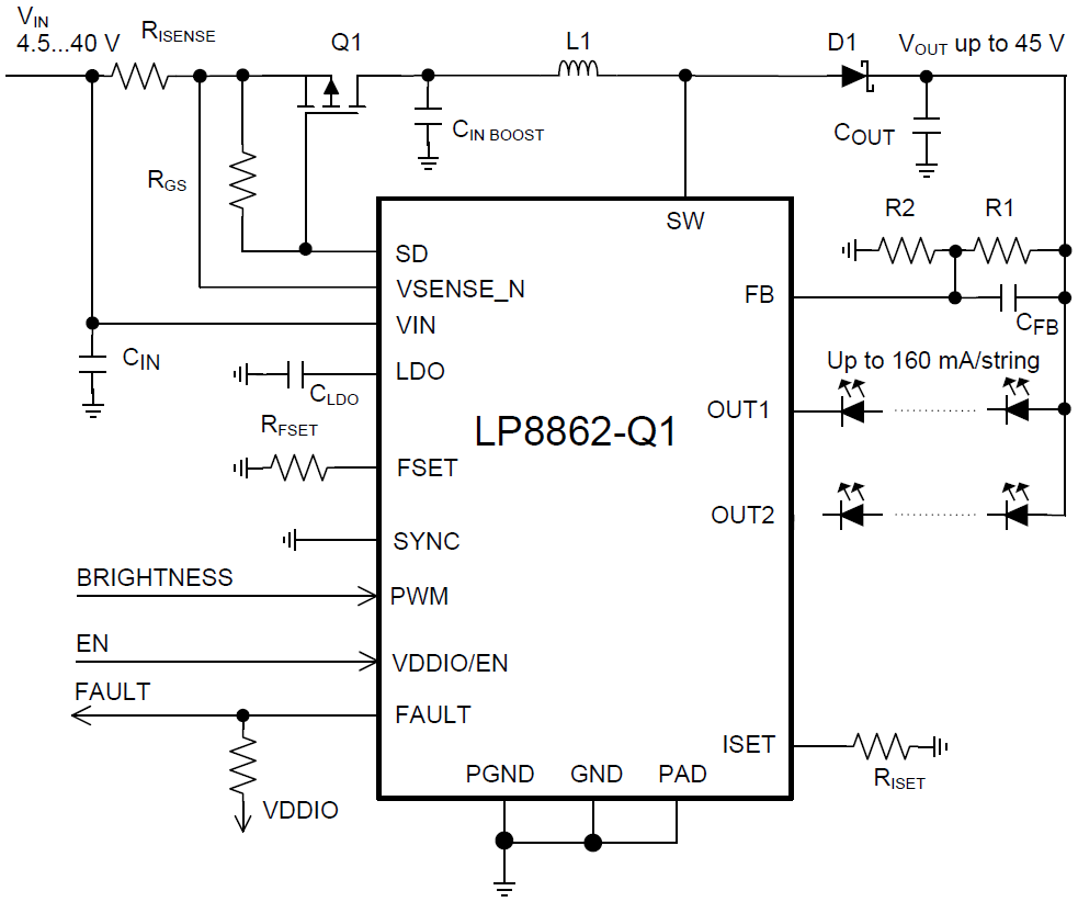
Der Texas Instruments LP8862-Q1 2-Kanal-LED-Treiber ist ein benutzerfreundlicher LED-Treiber für die Automobilindustrie mit hohem Wirkungsgrad, niedrigem EMI und einem integrierten DC-DC-Wandler. Dieser DC-DC-Wandler unterstützt sowohl Aufwärts- als auch SEPIC-Modusbetrieb. Das Gerät verfügt über zwei hochpräzise Stromsenken, die hohe Dimm-Verhältnis-Helligkeitsregelung mit einem PWM-Eingangssignal bieten. Der DC-DC-Wandler verfügt über eine adaptive Ausgangsspannungssteuerung, die auf den Spannungsreserven der LED-Stromsenken basiert. Diese Funktion reduziert den Stromverbrauch, indem in allen Bedingungen die Spannung auf die niedrigst mögliche Stufe herabgesetzt wird. Der DC-DC-Wandler unterstützt ein breites Spektrum an Schaltfrequenzen und eine externe Synchronisierung mit einem dazu gehörigen Kontakt. Die hohe Schaltfrequenz ermöglicht dem LP8862-Q1, Störungen durch AM-Funkbereiche zu verhindern.Merkmale
- Qualifiziert für Automobil-Applikationen
- AEC-Q100-qualifiziert mit den folgenden Ergebnissen:
- Temperatur des Bauteils der Klasse 1: -40 °C bis +125 °C Umgebungstemperaturbereich
- Eingangsspannungsbereich von 4,5 V bis 40 V
- Zwei Präzisions-Stromsenken
- Stromanpassung 1 % (typisch)
- LED-Kettenstrom bis zu 160 mA pro Kanal
- Dimm-Verhältnis von 10.000:1 bei 100 Hz
- Integrierter Aufwärts-/SEPIC-Wandler für LED-Kettenstrom
- Ausgangsspannung bis zu 45 V
- Schaltfrequenz 300 kHz bis 2,2 MHz
- Schaltsynchronisationseingang
- Frequenzspreizung für niedrige EMI
- Stromleitungs-FET-Steuerung zum Schutz vor Einschaltstrom und für Energieeinsparungen im Ruhemodus.
- Umfassende Fehlererkennungsfunktionen
- Fehlerausgang
- Eingangsspannungs-OVP, -UVLO und -OCP
- Erfassung von LED-Kurzschlüssen und offenen Kreisläufen
- Übertemperaturschutz
- Minimale Anzahl an externen Komponenten
Applikationen
- Hintergrundbeleuchtung für
- Automobil-Infotainment-Systeme
- Automobil-Kombiinstrumente
- Intelligente Spiegel
- Head-up-Displays (HUD)
- Zentrale Informationsdisplays (CID)
- Audio-Video-Navigation (AVN)
Vereinfachter Schaltplan
Veröffentlichungsdatum: 2016-04-22
| Aktualisiert: 2022-03-11
