Texas Instruments LP8860-Q1 Vierkanal-LED-Treiber
Der Texas Instruments LP8860-Q1 Vierkanal-LED-Treiber ist ein hocheffizienter LED-Treiber mit Aufwärts-Controller für Anwendungen in der Automobilindustrie. Er verfügt über vier hochpräzise Stromsenken, die über ein PWM-Eingangssignal, einem SPI- oder einem I2C-Master oder beiden, gesteuert werden kann. Der Aufwärtswandler verfügt über eine adaptive Ausgangsspannungssteuerung, die auf der Spannungsreserven der LED-Stromsenken basiert. Diese Funktion reduziert den Stromverbrauch, indem in allen Bedingungen die Spannung auf die niedrigst mögliche Stufe herabgesetzt wird. Der Aufwärtswandler unterstützt ein breites Spektrum an Schaltfrequenzen und eine externe Synchronisierung mit einem dazu gehörigen Kontakt. Die hohe Schaltfrequenz ermöglicht dem LP8860-Q1, Störungen durch AM-Funkbereiche zu verhindern.Merkmale
- Qualified for Automotive Applications
- AEC-Q100 Qualified With the Following Results
- Device Temperature Grade 1: –40°C to +125°C Ambient Operating Temperature
- Input Voltage Operating Range 3V to 48V
- Four High-Precision Current Sinks
- Current Matching 0.5% (typical)
- LED String Current up to 150mA per Channel
- Dimming Ratio > 13 000:1 With External PWM Brightness Control
- 16-bit Dimming Control with SPI or I2C
- Supports Display Mode (Global Dimming) and Cluster Mode (Independent Dimming)
- Hybrid PWM and Current Dimming for Higher LED Drive Optical Efficiency
- Synchronization for LED PWM Frequency
- Boost Controller With Programmable Switching Frequency 100kHz to 2.2MHz and Spread-Spectrum Option for Lower EMI
- Boost Synchronization Input
- Power-Line FET Control for Inrush Current Protection and Standby Energy Saving
- Automatic LED Current Reduction With External Temperature Sensor
- Extensive Fault Diagnostics
Applikationen
- Automotive Infotainment Display
- Automotive Cluster Display
- Automotive Backlighting
- Automotive LED Backlighting
- LCD Automotive
Software
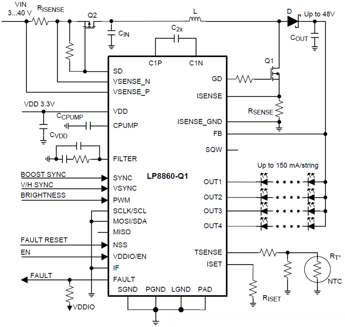
Simplified Schematic
Veröffentlichungsdatum: 2015-09-22
| Aktualisiert: 2025-05-21
