Texas Instruments LP5912/Q1 Extrem geräuscharmer LDO-Regler
DerTexas Instruments LP5912/LP5912-Q1 extrem geräuscharme LDO-Regler ist ein LDO, der fähig ist, 500mA Ausgangsstrom zu liefern. Das LP5912/LP5912-Q1 Gerät wurde zur Erfüllung der HF-Anforderungen und analogen Schaltungen konzipiert und bietet einen geräuscharmen, niedrigen Ruhestrom mit hohem PSRR und niedrigen Leitungs- und Last-Einschwingzeiten. Der LP5912/LP5912-Q1 bietet erstklassige Rauschleistung ohne einen Rausch-Bypass-Kondensator und die Fähigkeit zur Fernplatzierung der Ausgangskapazität. Jedes Gerät ist für den Einsatz mit einem 1-µF-Eingangs- und einem 1-µF-Ausgangs-Keramik-Kondensator konzipiert (ein Bypass-Kondensator ist nicht erforderlich). Diese Geräte verfügen über feste Ausgangsspannungen von 0,8V bis 5,5V in 25mV-Schritten. Die LP5912-Q1 Geräte sind AEC-Q100-qualifiziert für Anwendungen in der Automobilindustrie.Merkmale
- 1.6V to 6.5V input voltage range
- 0.8V to 5.5V output voltage range
- Output current up to 500mA
- 12µVRMS (typ.) low output voltage noise
- 75dB (typ.) PSRR at 1kHz
- ±2% output voltage tolerance (VOUT ≥ 3.3V)
- 30µA (typ.) low IQ (enabled, no load)
- 95mV (typ. at 500mA load) low dropout (VOUT ≥ 3.3V)
- Stable with 1µF ceramic input and output capacitors
- Thermal-overload and short-circuit protection
- Reverse current protection
- No noise bypass capacitor required
- Output automatic discharge for a fast turnoff
- Power-Good output with 140µs (typ.) delay
- Internal soft-start to limit the in-rush current
- –40°C to +125°C operating junction temperature range
Applikationen
- Camera modules
- Sensors
- Hi-Fi audio radio transceivers
- PLL/synthesizer, clocking
- Medium-current, noise-sensitive applications
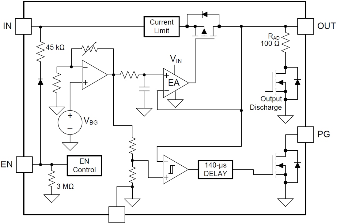
Functional Block Diagram
Veröffentlichungsdatum: 2016-07-06
| Aktualisiert: 2024-08-21
