Texas Instruments LP5868 8x18-LED-Matrix-Treiber

Der Texas Instruments LP5868 8x18-LED-Matrix-Treiber enthält 8 MOSFETs für bis zu 144 LED-Punkte oder 48 RGB-LEDs. Der LP5868 unterstützt sowohl eine analoge Verdunkelung als auch PWM-Verdunkelungsmethoden. Für die analoge Verdunkelung kann jeder LED-Punkt mit 256 Schritten angepasst werden. Für die PWM-Verdunkelung ermöglichen die integrierten konfigurierbaren 8-Bit- oder 16-Bit-PWM-Generatoren eine reibungslose und hörbare rauschfreie Verdunkelungssteuerung. Jeder LED-Punkt kann auch willkürlich einer 8-Bit-Gruppen-PWM zugeordnet werden, um eine Verdunkelungssteuerung zusammen zu erzielen.

Der LP5868 von Texas Instruments implementiert einen vollständig adressierbaren SRAM zur Reduzierung des Datenverkehrs. Die Ghost-Löschungsschaltung ist integriert, um sowohl ein Upside- als auch ein Downside-Ghosting zu eliminieren. Der LP5868 unterstützt auch offene LED- und Kurzschluss-Erkennungsfunktionen. Sowohl die I2C von 1 MHz (max.) als auch die SPI von 12 MHz (max.) sind im LP5868 verfügbar.

Merkmale

  • LED-Matrix-Topologie
    • 18 Konstantstromsenken mit acht Scan-Schaltern für 144 LED-Punkte
    • Konfigurierbar für 1 bis 8 Scan-Schalter
  • Betriebsspannungsbereich:
    • VCC-/VLED-Bereich: 2,7 V bis 5,5 V
    • Logik-Pins, die mit 1,8 V, 3,3 V und 5 V kompatibel sind
  • Flexible Verdunkelungsoptionen
    • Individuelle EIN- und AUS-Steuerung für jeden LED-Punkt
    • Analoge Verdunkelung (Stromverstärkungsregelung)
      • Globale 3-Bit-Maximal-Stromeinstellung (MC) für alle LED-Punkte
      • Drei Gruppen von 7-Bit-Farbstromeinstellungen (CC) für Rot, Grün und Blau
      • Individuelle 8-Bit-Punktstromeinstellung (DC) für jeden LED-Punkt
    • PWM-Verdunkelung mit hörbarer, rauschfreier Frequenz
      • Globale 8-Bit-PWM-Verdunkelung für alle LED-Punkte
      • Drei programmierbare Gruppen von 8-Bit-PWM-Verdunkelung für eine willkürliche LED-Punkt-Zuordnung
      • Individuelle 8-Bit- oder 16-Bit-PWM-Verdunkelung für jeden LED-Punkt
  • 18 Konstantstromsenken mit hoher Genauigkeit
    • 0,1 mA bis 50 mA pro Stromsenke bei VCC ≥ 3,3 V
    • Fehler zwischen den Bauteilen: ±3 %, wenn Kanalstrom = 50 mA
    • Fehler zwischen den Kanälen: ±3 %, wenn Kanalstrom = 50 mA
    • Phasenverschiebung für symmetrische Transientenleistung
  • Extrem geringer Stromverbrauch
    • Abschaltmodus: ICC ≤ 1 uA, wenn EN = niedrig
    • Standby-Modus: ICC ≤ 10 uA, wenn EN = hoch und CHIP_EN = 0 (Daten bleiben erhalten)
    • Aktivmodus: ICC = 4,3 mA (typisch), wenn Kanalstrom = 5 mA
  • Vollständig adressierbarer SRAM zur Reduzierung des Datenverkehrs
  • Erkennung einzelner offener LED-Punkte/Kurzschlüsse
  • Deghosting und geringe Helligkeitskompensation
  • Schnittstellenoptionen
    • 1 MHz (max.) I2C-Schnittstelle, wenn IFS = niedrig
    • 12 MHz (max.) SPI-Schnittstelle, wenn IFS = hoch

Applikationen

  • LED-Animation und Anzeige für
    • Tastatur-, Maus- und Gaming-Zubehör
    • Große und Smart-Haushaltsgeräte
    • Smart-Lautsprecher, drahtgebundene und drahtlose Lautsprecher
    • Audio-Mischer, DJ-Ausrüstung und Rundfunk
    • Zugangsausrüstung, Schalter und Server
  • Konstantstromsenken für optisches Modul

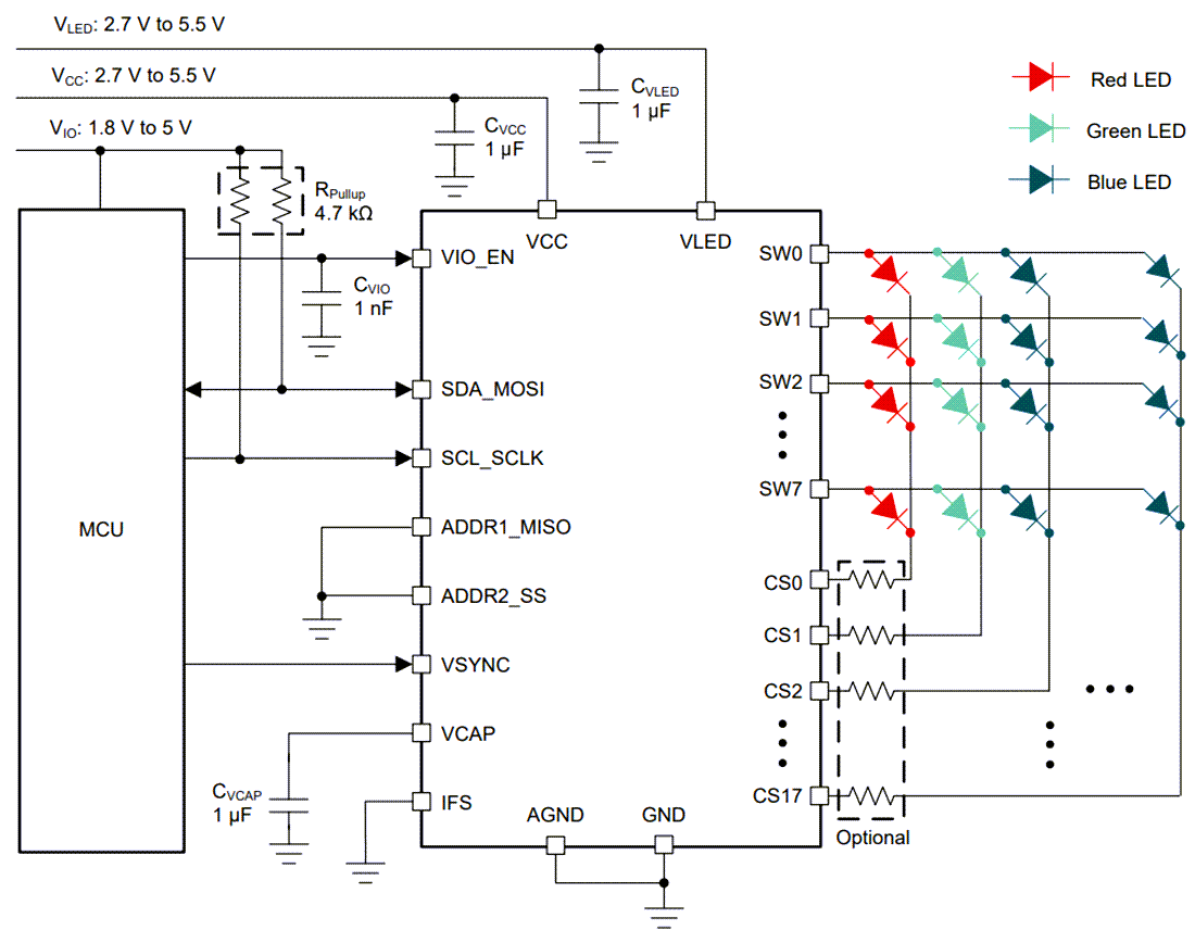
Vereinfachter Schaltplan

Schaltplan - Texas Instruments LP5868 8x18-LED-Matrix-Treiber
Veröffentlichungsdatum: 2022-03-14 | Aktualisiert: 2022-04-06