Texas Instruments LMZM33604/LMZM33606 Leistungsmodule
Texas Instruments LMZM33604/LMZM33606 Leistungsmodule sind eine benutzerfreundliche, integrierte Leistungslösung, die einen 4 A (LMZM33604) oder 6 A (LMZM33606) DC/DC-Abwärtswandler mit Leistungs-MOSFETs, eine abgeschirmte Induktivität und passive Bauelemente in einem Gehäuse mit niedrigem Profil kombinieren. Für diese Leistungslösung sind lediglich vier externe Komponenten erforderlich, da eine Schleifenkompensation sowie die Auswahl der Induktivität für den Design-Prozess nicht erforderlich ist. Das 41-Pin-QFN-Gehäuse von 16 mm x 10 mm x 4 mm kann einfach auf eine Leiterplatte gelötet werden und ermöglicht ein kompaktes Punktlast-Design mit niedrigem Profil. Zu den LMZM33604/LMZM33606 Funktionssätzen gehören Power-Good, einstellbarer Soft-Start, Tracking, Synchronisierung, programmierbare UVLO, Vorspannungs-Inbetriebnahme, auswählbare Auto- und FPWM-Modi sowie Überstrom- und Übertemperaturschutz. Die LMZM33604/LMZM33606 können als negative Ausgangsspannung für invertierende Applikationen konfiguriert werden.Merkmale
- Kleine Gesamtlösungsgröße: < 250 mm2
- Nur vier externe Komponenten erforderlich
- QFN-Gehäuse von 16 mm × 10 mm x 4 mm
- Unterstützt Eingangsschienen von 5 V, 12 V, 24 V, 28 V
- Ausgangsspannungsbereich: 1 V bis 20 V
- Bauteile sind untereinander Pin-kompatibel
- Erfüllt EN55011 Strahlungsemissionen
- Konfigurierbar als negative Ausgangsspannung
- Programmierbare Funktionen für Design-Flexibilität
- Schaltfrequenz (350 kHz bis 2,2 MHz)
- Synchronisation mit externem Taktgeber
- Wählbarer Auto- oder FPWM-Modus
- Auto: Erhöht den Wirkungsgrad bei leichter Last
- FPWM: Festfrequenz über die gesamte Last
- Einstellbarer Soft-Start und Tracking-Eingang
- Präzisionsfreigabe zur Programmsystem-UVLO
- Schutzfunktionen
- Strombegrenzung im Hiccup-Modus
- Übertemperaturschutz
- Power-Good-Ausgang
- Für den Betrieb in rauen Umgebungen geeignet
- Ausgangsleistung bei 85 °C von bis zu 50 W, kein Luftstrom
- Betriebssperrschichtbereich: -40 °C bis +125 °C
- Betriebstemperaturbereich (Umgebung): -40 °C bis +105 °C
- Stoß- und Vibrations-getestet gemäß MIL-STD-883D
Applikationen
- Industrie -, Medizin- und Testgeräte
- Große Universal-VIN-Regulierung
- Invertierte Ausgangsapplikationen
Datenblätter
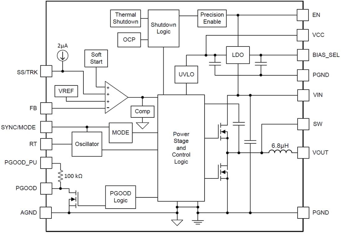
Funktionales Blockdiagramm
Veröffentlichungsdatum: 2019-01-23
| Aktualisiert: 2023-06-08
