Texas Instruments LMR71915EVM-FLBK Fly-Buck™ Wechselrichter Evaluierungsmodul
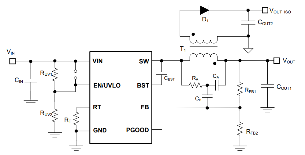
Das Fly-Buck™ -Converter-Evaluierungsmodul LMR71915EVM-FLBK von Texas Instruments demonstriert, wie der LMR71915FDDAR einen geregelten 12-V-Ausgang erzeugt. Der LMR71915FDDAR kann eine Last von 625 mA auf der Primärseite des Transformators mit einer Schaltfrequenz von 500 kHz versorgen. Der TI LMR71915FDDAR ist ein synchroner Abwärtswandler mit einem weiten Eingangsspannungsbereich, integrierten Leistungs-MOSFETs Überstromschutz und Präzisionsfreigabe. Das Gerät ist für den Betrieb in einem Sperrschichttemperaturbereich von -40°C bis +150°C ausgelegt.Merkmale
- Großer Eingangsspannungsbereich von 36 V bis 115 V
- Fester Soft-Start von 3 ms
- COT-Modus-Steuerungsarchitektur
- Spitzen- und Senkstrombegrenzungsschutz
- FPWM Modus für die Fly-Buck Wechselrichter- Fähigkeit
- SOIC-8-Gehäuse für einfache Handhabung
Applikationen
- Kommunikation - Leistungsmodul
- Industrie-Akku (≥ 10 s)
- Batterie - E-Bike, E-scooter, LEV
- Motorantriebe, Drohnen
- Fabrikautomatisierung – SPS
- Netzinfrastruktur – Solar
- Generische isolierte Vorspannungsversorgungen in Industrie-, Fahrzeug- und Telekommunikationssystemen
Layout
Vereinfachtes Schaltbild
Test-Setup
Veröffentlichungsdatum: 2025-09-15
| Aktualisiert: 2025-09-23
