Texas Instruments LMR60430-Q1 Synchrone Abwärtswandler
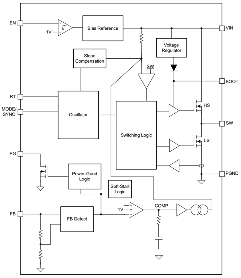
Die synchronen Abwärtswandler LMR60430-Q1 von Texas Instruments sind synchrone Abwärtswandler mit 3 V bis 36 V (42 V transient) und 3 A, die speziell für Fahrzeuganwendungen entwickelt wurden. Das Bauteil LMR60430-Q1 bietet Varianten mit Frequenzspreizung in einem ultrakompakten 2,5 mm × 2 mm HotRod QFN-9-Gehäuse mit benetzbaren Flanken, durch das die Induktivität reduziert und ein niedriges (EMI) Betriebsverhalten erreicht werden, um die Qualifizierung von Fahrzeug- und anderen geräuschempfindlichen Konstruktionen zu erleichtern. Alle Gerätevarianten können Spannungen im Bereich von 1 V bis 20 V ausgeben, indem ein Widerstandsteiler zwischen dem Ausgangsspannungsknoten, der Rückkopplung und der Masse eingebaut wird. Jede Gerätevariante kann ebenfalls eine feste Ausgangsspannung liefern, indem der Ausgangsspannungsknoten direkt mit dem Rückkopplungs-Pin verbunden wird.Die Strommodus-Steuerungsarchitektur mit einer minimalen Einschaltdauer von 30 ns ermöglicht hohe Umwandlungsverhältnisse bei hohen Frequenzen, eine einfache Schleifenkompensation, ein schnelles Einschwingverhalten und eine hervorragende Last- und Leitungsregelung. Ein Open-Drain-Power-Good-Ausgang erleichtert die Anforderungen an die Leistungssequenzierung. Der Modus/SYNC-Pin des Bauteils LMR60430-Q1 von Texas Instruments ermöglicht dem Benutzer die Auswahl zwischen den Betriebsmodi. Der erzwungene Pulsweitenmodulationsmodus (FPWM) sorgt für eine konstante Schaltfrequenz über die gesamte Last, während der Automatikmodus nahtlose Übergänge zwischen Pulsweitenmodulation (PWM) und Pulsfrequenzmodulation (PFM) ermöglicht. Im Automatikmodus benötigt das Bauteil LMR60430-Q1 einen Ruhestrom von nur 5 µA und gewährleistet so einen hohen Wirkungsgrad bei allen Lasten. Um ein kompaktes PCB-Layout zu ermöglichen, sind einige externe Komponenten erforderlich. Das Bauteil LMR60430-Q1 von Texas Instruments ist Teil einer Produktfamilie von Pin-kompatiblen Bauteile, die für Stormstärken von 0,6 A bis 6 A ausgelegt sind.
Merkmale
- Gemäß AEC-Q100 für Fahrzeuganwendungen zugelassen mit einer Gerätetemperaturklasse 1 (Betriebsumgebungstemperaturbereich von -40 °C bis +125 °C)
- Geeignet für die funktionale Sicherheit mit Dokumentation zur Unterstützung des Designs von funktionalen Sicherheitssystemen
- Breiter Betriebsspannungsbereich von 3 V bis 36 V (absolutes Maximum 42 V)
- Extrem niedriger Ruhestrom
- 0,65 µA Abschaltstrom
- Standby-Strom bei Nulllast: 5 µA
- Pin-programmierbare Ausgangsspannungsoptionen verfügbar in festen Werten von 1,8 V/ADJ, 3,3 V/ADJ und 5 V/ADJ mit einem einstellbaren Ausgangsspannungsbereich von 1 V bis 20 V.
- Niedrige minimale Einschaltzeit tON (30 ns typ.)
- Entwickelt für geringe Anforderungen an elektromagnetische Störungen (EMI)
- Erleichtert die Einhaltung der CISPR 25 Klasse 5
- HotRod™ QFN-Gehäuse mit niedriger Induktivität
- Optionen für Frequenzspreizung verfügbar
- Programmierbare Schaltfrequenz von 200 kHz bis 2,2 MHz
- FPWM, PFM oder externe Frequenzsynchronisierung verfügbar
- Entwickelt für skalierbare Stromversorgungen und Pin-kompatibel mit den Bauteilen LMR60406-Q1 LMR60410-Q1 LMR60420-Q1 und LMR60440-Q1
- Power-Good-Ausgang für Stromsequenzierung
Applikationen
- Anwendungen für Fahrzeugkameras
- Fahrerassistenzsysteme für Fahrzeuge
- Anwendungen für Fahrzeugkarosserien
Funktionales Blockdiagramm
