Texas Instruments LMR514x0/LMR514x0-Q1 DC/DC-Abwärtswandler
Texas Instruments LMR514x0/LMR514x0-Q1 Synchrone DC/DC-Abwärtswandler sind einfach zu bedienende synchrone Abwärtswandler mit großem VIN, die einen Laststrom von bis zu 4 A oder 5 A liefern können. Mit einem großem Eingangsbereich von 4 V bis 36 V eignet sich das Bauteil für verschiedene Industrieapplikationen für die Leistungsregelung von einer ungeregelten Quelle. Der LMR514x0/LMR514x0-Q1 verfügt über eine einstellbare Schaltfrequenz von 200 kHz bis 1,1 MHz mit einem externen Widerstand und bietet die Flexibilität zur Optimierung des Wirkungsgrads oder der Größe externer Komponenten. Das Bauteil verfügt über eine PFM-Version, um einen hohen Wirkungsgrad bei geringer Last zu erreichen, und eine FPWM-Version, um eine konstante Frequenz und eine geringe Ausgangsspannungswelligkeit über den gesamten Lastbereich zu erzielen. Sanftanlauf- und Kompensationsschaltungen sind intern implementiert, wodurch das Bauteil mit einer minimalen Anzahl externer Komponenten verwendet werden kann.Das Bauteil verfügt über integrierte Schutzfunktionen, wie z. B. Zyklus-für-Zyklus-Strombegrenzung, Hiccup-Modus-Kurzschluss-Sicherung und thermische Abschaltung bei übermäßiger Verlustleistung. Der LMR514x0/LMR514x0-Q1 von Texas Instruments ist in einem WSON-12-Gehäuse verfügbar. Die LMR514x0-Q1 Bauteile sind für Fahrzeuganwendungen AEC-Q100-qualifiziert.
Merkmale
- Für robuste Industrieapplikationen konfiguriert
- Großer Eingangsspannungsbereich: 4 V bis 36 V
- Dauerausgangsstrom von 4 A (LMR51440/LME51440-Q1) oder 5 A (LMR51450/LMR51450-Q1)
- Spannungsreferenz bei Raumtemperatur mit einer Toleranz von ±1,0 %
- Mindest-Einschaltzeit: 75 ns (typisch)
- 25µA Niedriger Ruhestrom
- Einstellbare Frequenz: 200 kHz bis 1,1 MHz
- Frequenzspreizspektrum (PFM-Variante)
- Schutzfunktionen
- Präziser Freigabeeingang
- Open-Drain-PGOOD
- VIN-Unterspannungssperre (UVLO)
- Zyklus-für-Zyklus-Strombegrenzung
- Kurzschluss-Sicherung mit Hiccup-Modus
- Thermische Abschaltung
- Betrieb im Low-Dropout-Modus
- Sperrschichttemperaturbereich: -40 °C bis +150 °C
- Fähig für die funktionale Sicherheit
- Dokumentation zur Unterstützung des Designs von funktionalen Sicherheitssystemen ist verfügbar
- Kleine Lösungsgröße und Benutzerfreundlichkeit
- Integrierte Synchrongleichrichtung
- Interne Kompensation für eine einfache Verwendung
- WSON-12-Gehäuse
- Verschiedene Optionen in Pin-zu-Pin-kompatiblen Gehäusen
- PFM- und erzwungene PWM-Optionen (FPWM)
Applikationen
- Großgeräte
- SPS, DCS und PAC
- Testausrüstung und Messgeräte
- Stromzufuhr
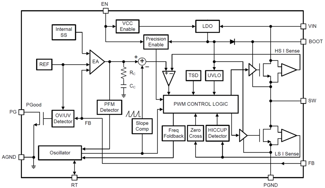
Funktionales Blockdiagramm
Veröffentlichungsdatum: 2023-01-18
| Aktualisiert: 2025-05-15
