Texas Instruments LMR36510 SIMPLE SWITCHER® Abwärtswandler

Die SIMPLE SWITCHER® Abwärtswandler LMR36510 von Texas Instruments verfügen über integrierte High-Side- und Low-Side-Leistungs-MOSFETs mit einem Ausgangsstrom von bis zu 1 A über einen weiten Eingangsspannungsbereich von 4,2 V bis 65 V. Die Transiententoleranz von bis zu 70 V reduziert die Größe und die Kosten der Lösung, schützt vor Überspannungen und erfüllt die Anforderungen der IEC 61000-4-5 an die Überspannungsfestigkeit.

Der LMR36510 verwendet einen Spitzenstromregelungsmodus für optimalen Wirkungsgrad und Genauigkeit der Ausgangsspannung. Die Präzisionsfreigabe bietet Flexibilität, indem sie einen direkten Anschluss an die breite Eingangsspannung oder eine präzise Kontrolle über das Starten und Abschalten des Bauelements ermöglicht. Durch die eingebaute Filterung und Verzögerung ermöglicht das Power-Good-Flag eine echte Anzeige des Systemstatus, so dass ein externer Supervisor nicht mehr erforderlich ist.

Durch die Integration und die interne Kompensation werden viele externe Komponenten überflüssig und die Pinbelegung ist für ein einfaches PCB-Layout ausgelegt. Die Funktionen des Bauelements sind so konzipiert, dass sie die Implementierung für eine große Auswahl von Endgeräten vereinfachen.

Der LMR36510 ist Pin-zu-Pin-kompatibel mit dem LMR36520 (65V, 2A) und LMR33610, LMR33620, LMR33630 und LMR33640 (36V, 1A/2A/3A/4A) und vervollständigt damit die aktuelle Familie der SIMPLE SWITCHER-Wandler. Diese Funktion erhöht die Benutzerfreundlichkeit und die Skalierbarkeit von Wide-VIN -Wandlern für verschiedene, häufig verwendete Spannungs- und Stromstärken, ohne dass das Platinenlayout neu gestaltet werden muss. Dies führt zu einer Optimierung der Gesamtkosten, des Designaufwands und der Markteinführung.

Der LMR36510 von Texas Instruments ist in einem 8-poligen HSOIC-Gehäuse erhältlich.

Merkmale

  • Für zuverlässige und robuste Applikationen ausgelegt
    • Eingangsüberspannungsschutz von bis zu 70 V
    • Schutzfunktionen: Thermische Abschaltung, Eingangs-Unterspannungssperre, Zyklus-für-Zyklus-Strombegrenzung und Hiccup-Kurzschluss-Sicherung
  • Gut geeignet für skalierbare industrielle Stromversorgung
    • Pin kompatibel mit
      • LMR36520 (65 V, 2 A)
      • LMR33610/LMR33620/LMR33630/LMR33640 (36 V, 1 A, 2 A, 3 A, oder 4 A)
    • Interne Kompensation hilft bei der Reduzierung von Größe, Kosten und Designkomplexität der Lösung
    • Frequenz: 400 kHz
  • Großer Umwandlungsbereich
    • Eingangsspannungsbereich: 4,2 V bis 65 V
    • Ausgangsspannungsbereich: 1 V bis 95 % von VIN
  • Stromsparende Dissipation über das gesamte Lastspektrum
    • 90 % Wirkungsgrad: 24 VIN, 5 VOUT, 1 A bei 400 kHz
    • Erhöhter Wirkungsgrad bei geringer Last im PFM-Modus
    • Niedriger Betriebsruhestrom von 26 µA
  • Power-Good-Ausgang mit Filter und verzögerter Freigabe

Applikationen

  • IP-Netzwerkkameras
  • Analoge Sicherheitskameras
  • HLK-Ventil- und Betätigersteuerung
  • AC-Antriebs- und Servoantriebs-Steuerungsmodule
  • Analoge Eingangsmodule und gemischte IO-Module
  • Allzweck-Stromversorgung mit breiter VIN

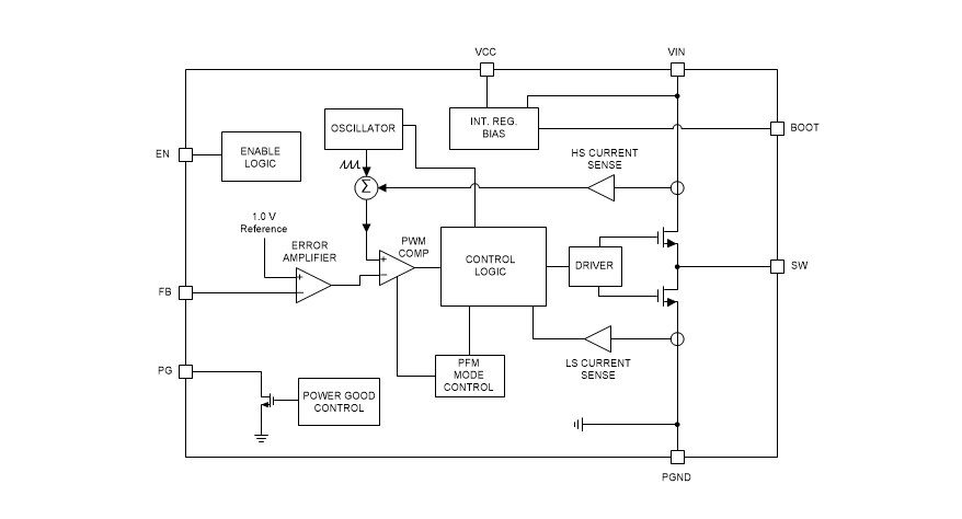
Blockdiagramm

Blockdiagramm - Texas Instruments LMR36510 SIMPLE SWITCHER® Abwärtswandler
Veröffentlichungsdatum: 2020-04-13 | Aktualisiert: 2024-06-05