Texas Instruments LMK1D2106/LMK1D2108 LVDS-Taktpuffer
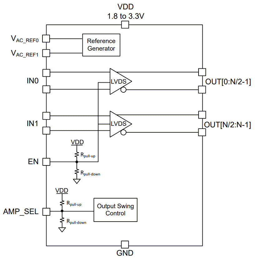
Der Texas Instruments LMK1D2106/LMK1D2108 LVDS-Taktpuffer ist speziell für den Antrieb von 50-Ω-Übertragungsleitungen ausgelegt. Beim Antrieb von Eingängen im einendigen Modus wird die entsprechende Vorspannung auf den ungenutzten negativen Eingangspin angelegt. Der LMK1D2106 verteilt mit einem minimalen Versatz einen von zwei wählbaren Takteingängen (IN0 und IN1) auf 12 Paare von differenziellen LVDS-Taktausgängen (OUT0 bis OUT11). Ähnlich verteilt der LMK1D2108 16 Paare von differenziellen LVDS-Taktausgängen (OUT0 bis OUT15). Jeder Pufferblock besteht aus einem Eingang und maximal 6 (LMK1D2106) oder 8 (LMK1D2108) LVDS-Ausgängen. Die Eingänge können LVDS, LVPECL, HCSL, CML oder LVCMOS sein.Mit Hilfe des Steuerpins (EN) können die LMK1D2106/LMK1D2108 Ausgangsbänke von Texas Instruments entweder aktiviert oder deaktiviert werden. Wenn dieser Pin offengelassen wird, sind beide Bankausgänge aktiviert. Wenn der Steuerpin auf eine Logikschaltung „0“ geschaltet wird, werden beide Bankausgänge deaktiviert (statische Logikschaltung „0“). Wenn der Steuerpin auf eine Logikschaltung „1“ geschaltet wird, werden die Ausgänge einer Bank deaktiviert, während die Ausgänge der anderen Bank aktiviert sind. Darüber hinaus unterstützt das Teil eine Fail-Safe-Funktion. Das Gerät verfügt außerdem über eine Eingangshysterese, die ein zufälliges Schwingen der Ausgänge in Abwesenheit eines Eingangssignals verhindert. Das Bauteil arbeitet mit einer Versorgungsspannung von 1,8 V, 2,5 V oder 3,3 V und ist für einen Temperaturbereich von -40 °C bis +105 °C (Umgebungstemperatur) ausgelegt.
Merkmale
- Leistungsstarke LVDS-Taktpuffer-Familie (bis zu 2 GHz)
- Dualer 1:6-Differentialpuffer
- Dualer 1:6-Differentialpuffer
- 1,71 V bis 3,465 V Versorgungsspannung
- Geringer additiver Jitter: < 60 fs RMS (max.) in 12 kHz bis 20 MHz bei 156,25 MHz
- sehr niedriges Phasenrauschen: -164 dBc/Hz (typisch)
- Sehr geringe Laufzeitverzögerung : < 575 ps (max.)
- Maximaler Ausgangsversatz: 20 ps
- LVDS mit hoher Schwingung (verstärkter Modus) (500 mV VOD typisch, wenn AMP_SEL = 1)
- Bank aktivieren/deaktivieren mit dem EN-Pin
- Ausfallsicherer Eingangsbetrieb
- Die Universaleingänge unterstützen LVDS-, LVPECL-, LVCMOS-, HCSL- und CML-Signalpegel
- LVDS-Referenzspannung, VAC_REF, verfügbar für kapazitiv gekoppelte Eingänge
- -40°C bis 105°C industrieller Temperaturbereich
- In einem Gehäuse mit:
- LMK1D2106: 40-Pin-VQFN-Gehäuse von 6 mm × 6 mm
- LMK1D1208: 48-Pin-VQFN-Gehäuse von 7 mm × 7 mm
Applikationen
- Telekommunikation und Netzwerksysteme
- Medizinische Bildverarbeitung
- Prüf- und Messsysteme
- Drahtlose Infrastruktur
- Pro Audio, Video und Beschilderung
Funktionales Blockdiagramm
