Texas Instruments LMK1D121x LVDS-Taktpuffer mit niedrigem additivem Jitter

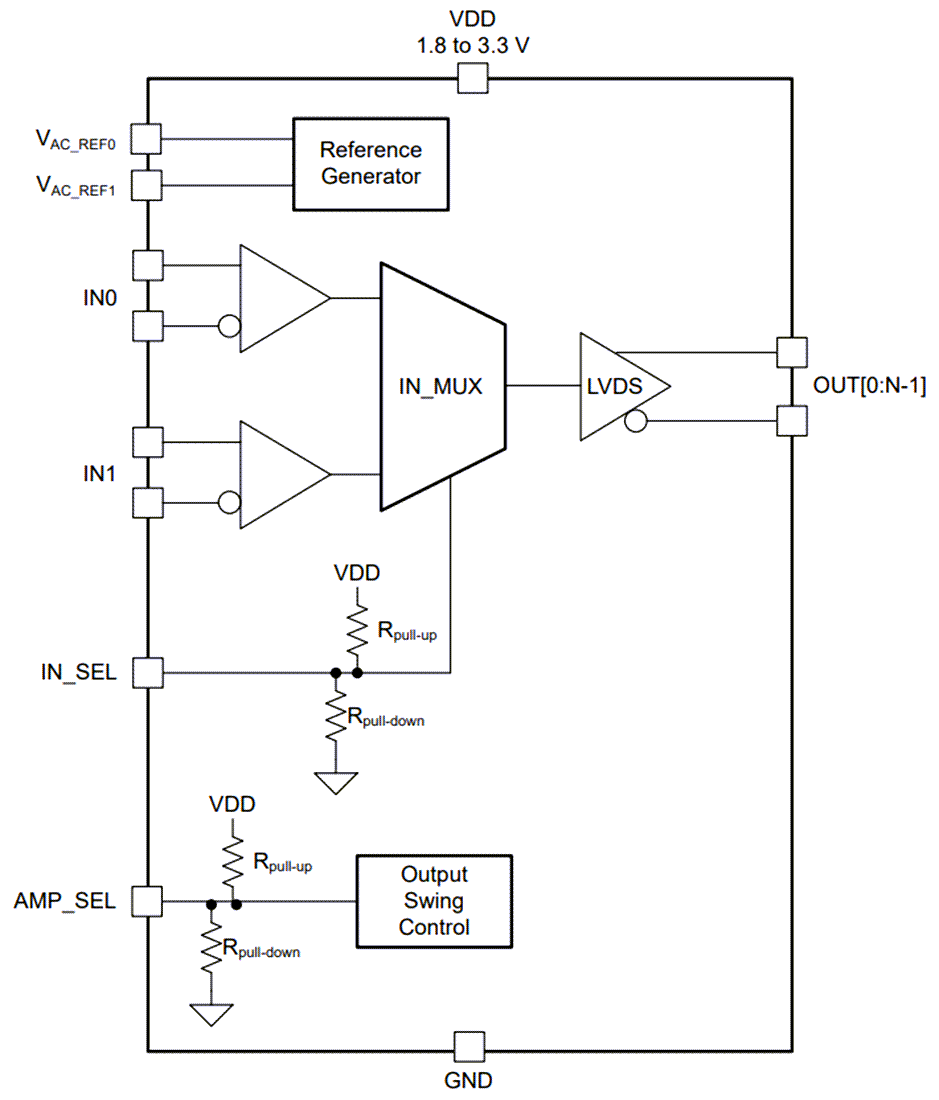
Der Texas Instruments LMK1D121x LVDS-Taktpuffer mit niedrigem additivem Jitter ist speziell für den Antrieb von 50-Ω-Übertragungsleitungen ausgelegt. Beim Antrieb von Eingängen im einendigen Modus wird die entsprechende Vorspannung auf den ungenutzten negativen Eingangspin angelegt. Der LMK1D1212 verteilt mit einem minimalen Versatz einen von zwei wählbaren Takteingängen (IN0 und IN1) auf 12 Paare von differenziellen LVDS-Taktausgängen (OUT0 bis OUT11). Ähnlich verteilt der LMK1D1216 16 Paare von differenziellen LVDS-Taktausgängen (OUT0 bis OUT15). Die LMK1D121x-Produktfamilie kann zwei Taktquellen in einen Eingangs-Multiplexer aufnehmen. Die Eingänge können LVDS, LVPECL, LP-HCSL, HCSL, CML oder LVCMOS sein.

Der LMK1D121x IN_SEL-Pin von Texas Instruments wählt den Eingang aus, der zu den Ausgängen geroutet wird. Das Bauteil unterstützt eine ausfallsichere Eingangsfunktion. Das Gerät verfügt außerdem über eine Eingangshysterese, die ein zufälliges Schwingen der Ausgänge in Abwesenheit eines Eingangssignals verhindert. Das Bauteil arbeitet mit einer Versorgungsspannung von 1,8 V, 2,5 V oder 3,3 V und ist für einen Temperaturbereich von -40 °C bis +105 °C (Umgebungstemperatur) ausgelegt.

Merkmale

  • Leistungsstarke LVDS-Taktpuffer-Familie (bis zu 2 GHz)
    • 2:12-Differential-Buffer (LMK1D1212)
    • 2:16-Differential-Buffer (LMK1D1216)
  • 1,71 V bis 3,465 V Versorgungsspannung
  • Geringer additiver Jitter: (< 60 fs RMS (max.) in 12 kHz bis 20 MHz bei 156,25 MHz)
    • sehr niedriges Phasenrauschen: -164 dBc/Hz (typisch)
  • Sehr geringe Laufzeitverzögerung : < 575 ps (max.)
  • Maximaler Ausgangsversatz: 20 ps
  • LVDS mit hoher Schwingung (verstärkter Modus) (500 mV VOD typisch, wenn AMP_SEL = 1)
  • Die Universaleingänge unterstützen LVDS-, LVPECL-, LVCMOS-, HCSL- und CML-Signalpegel
  • LVDS-Referenzspannung, VAC_REF, verfügbar für kapazitiv gekoppelte Eingänge
  • -40°C bis 105°C industrieller Temperaturbereich
  • Gehäuseoptionen
    • LMK1D1212: 40-Pin-VQFN-Gehäuse von 6 mm × 6 mm
    • LMK1D1216: 48-Pin-VQFN-Gehäuse von 7 mm × 7 mm

Applikationen

  • Telekommunikation und Netzwerksysteme
  • Medizinische Bildverarbeitung
  • Prüf- und Messsysteme
  • Drahtlose Infrastruktur
  • Pro Audio, Video und Beschilderung

Funktionales Blockdiagramm

Blockdiagramm - Texas Instruments LMK1D121x LVDS-Taktpuffer mit niedrigem additivem Jitter
Veröffentlichungsdatum: 2022-04-05 | Aktualisiert: 2022-04-25