Texas Instruments LMG341xR150 GaN-FET
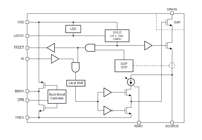
Der LMG341xR150 GaN FET mit integriertem Treiber und Schutzfunktionen von Texas Instruments bietet Designern neue Wege zur Erreichung der Leistungsdichte und des Wirkungsgrads in Leistungselektronik-Systemen. Der LMG341xR150 GaN FET zeichnet sich durch eine extrem niedrige Eingangs- und Ausgangskapazität, eine Sperrverzögerung von Null zur Reduzierung von Schaltverlusten um bis zu 80 % und ein niedriges Schalterknoten-Überschwingen zur Reduzierung von EMI aus. Die Funktionen ermöglichen dichte und effiziente Topologien wie den Totem-Pole-PFC.Der LMG341xR150 von Texas Instruments bietet eine intelligente Alternative zu herkömmlichen Kaskaden-GaN- und eigenständigen GaN-FETs durch die Integration eines einzigartigen Satzes an Funktionen zur Vereinfachung des Designs, Maximierung der Zuverlässigkeit und Optimierung der Leistungsfähigkeit von Netzteilen.
Der integrierte Gate-Antrieb ermöglicht eine Schaltung von 100 V/ns mit einem VDS-Überschwingen von beinahe Null. Eine Strombegrenzungsreaktion von weniger als 100 ns schützt gegen unbeabsichtigte Durchzündungsereignisse. Die Übertemperatur-Abschaltung verhindert ein thermisches Durchlaufen und Systemschnittstellensignale bieten eine Selbstüberwachungsfunktion.
Merkmale
- Ermöglicht Leistungsumwandlungs-Designs mit hoher Dichte
- Hervorragende Systemleistung über Kaskaden- oder eigenständige GaN-FETs
- QFN-Gehäuse von 8 mm x 8 mm mit niedriger Induktanz für ein einfaches Design und Layout
- Anpassbare Ansteuerungskraft für Schaltleistung und EMI-Steuerung
- Digitales Fehlerzustands-Ausgangssignal
- Nur +12 V der ungeregelten Versorgung wird benötigt
- Integrierter Gate-Treiber
- Keine gemeinsame Quelleninduktivität
- Laufzeitverzögerungen von 20 ns für ein Hochfrequenz-Design
- Getrimmte Gate-Vorspannung zur Kompensierung von verschiedenen Schwellenwerten sorgt für eine zuverlässige Schaltung
- Einstellbare Anstiegsrate: 25 V/ns bis 100 V/ns
- Durch hart schaltende Einsatzprofile mit erhöhter Zuverlässigkeit innerhalb von Applikationen für den GaN-Prozess von TI qualifiziert
- Robuster Schutz
- Erfordert keine externen Schutzkomponenten
- Überstromschutz mit Reaktion von < 100 ns
- Anstiegsratenfestigkeit von mehr als 150 V/ns
- Transiente Überspannungsfestigkeit
- Übertemperaturschutz
- Unterspannungssperre (UVLO) auf allen Versorgungsschienen
- Bauteiloptionen:
- LMG3410R150: Verriegelter Überstromschutz
- LMG3411R150: Zyklus-für-Zyklus-Überstromschutz
Applikationen
- Industrie-AC/DC
- Notebook-PC-Netzadapter
- LED-Beschilderung
- Servoantrieb-Leistungsstufe
Funktionsdiagramm
Veröffentlichungsdatum: 2020-03-10
| Aktualisiert: 2024-05-30
