Texas Instruments LMG341xR050 GaN-Leistungsstufe
Die Texas Instruments LMG341xR050 GaN-Leistungsstufe mit integriertem Treiber und Schutzfunktionen bietet Designern neue Wege zur Erreichung der Leistungsdichte und des Wirkungsgrads in Leistungselektronik-Systemen. Die inhärenten Vorteile des LMG341x gegenüber Silizium-MOSFETs umfassen eine extrem niedrige Eingangs- und Ausgangskapazität, eine Sperrverzögerung von Null zur Reduzierung von Schaltverlusten um bis zu 80 % und ein niedriges Schalterknoten-Überschwingen zur Reduzierung von EMI. Diese Vorteile ermöglichen dichte und effiziente Topologien, wie z. B. Totem-Pole-PFCs.Die LMG341xR050 bietet eine intelligente Alternative zu herkömmlichen Kaskaden-GaN- und eigenständigen GaN-FETs durch die Integration eines einzigartigen Satzes an Funktionen zur Vereinfachung des Designs, Maximierung der Zuverlässigkeit und Optimierung der Leistungsfähigkeit von Netzteilen. Der integrierte Gate-Drive ermöglicht eine Schaltung von 100 V/ns mit einem Vds -Überschwingen von beinahe Null. Diese Funktion bietet weniger als 100 ns Strombegrenzungsreaktion und schützt vor unbeabsichtigten Shoot-Through-Ereignissen, die Übertemperaturabschaltung verhindert ein thermisches Durchgehen und die SIGNALE der Systemschnittstelle bieten Selbstüberwachungsfunktionen.
Merkmale
- Durch hart schaltende, beschleunigte Einsatzprofile innerhalb von Applikationen für die GaN-FET-Zuverlässigkeit von TI qualifiziert
- Ermöglicht Leistungsumwandlungs-Designs mit hoher Dichte
- Hervorragende Systemleistung über Kaskaden- oder eigenständige GaN-FETs
- QFN-Gehäuse von 8 mm x 8 mm mit niedriger Induktivität für ein einfaches Design und Layout
- Anpassbare Ansteuerungskraft für Schaltleistung und EMI-Steuerung
- Digitales Fehlerzustands-Ausgangssignal
- Eine unregulierte Versorgung von lediglich +12 V ist erforderlich
- Integrierter Gate-Treiber
- Keine gemeinsame Quelleninduktivität
- 20 ns Ausbreitungsverzögerung für MHz-Betrieb
- Getrimmte Gate-Vorspannung zur Kompensierung von verschiedenen Schwellenwerten sorgt für eine zuverlässige Schaltung
- 25Einstellbare Anstiegsrate: 25 V/ns bis 100 V/ns
- Robuster Schutz
- Erfordert keine externen Schutzkomponenten
- Überstromschutz mit einer Reaktion von weniger als 100 ns
- Anstiegsratenfestigkeit von mehr als 150 V/ns
- Transiente Überspannungsfestigkeit
- Übertemperaturschutz
- Unterspannungssperre (UVLO) auf allen Versorgungsschienen
- Robuster Schutz
- LMG3410R050: Verriegelter Überstromschutz
- LMG3411R050: Zyklus-für-Zyklus-Überstromschutz
Applikationen
- Stromversorgungen mit hoher Dichte für Industrie und Verbraucher
- Mehrstufige Wandler
- Solarwechselrichter
- Industrie-Motorantriebe
- Unterbrechungsfreie Stromversorgungen
- Hochspannungs-Akkuladegeräte
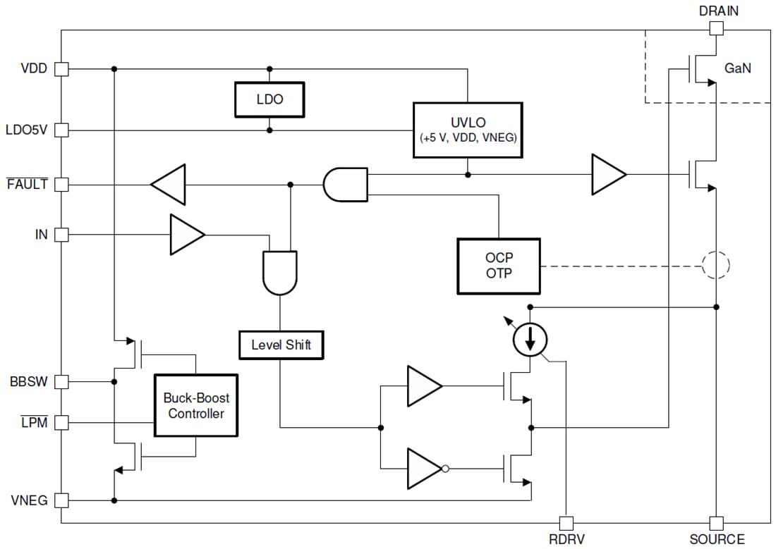
Funktionales Blockdiagramm
Veröffentlichungsdatum: 2020-01-08
| Aktualisiert: 2024-05-01
