Texas Instruments LM76005/LM76005-Q1 Synchroner Abwärtswandler
Der Texas Instruments LM76005/LM76005-Q1 synchrone Abwärtswandler ist ein einfach zu bedienender, synchroner DC/DC-Abwärtswandler, der einen Laststrom bis zu 60 V von einem Eingang ansteuern kann. Die Toleranz reicht bis zu 65 V und vereinfacht den Überspannungsschutz am Eingang. Der LM76005/LM76005-Q1 verwendet eine Spitzenstrommodus-Steuerung, um einen außergewöhnlichen Wirkungsgrad und eine Ausgangsgenauigkeit in einer kleinen Lösungsgröße zu bieten. Der nahtlose Übergang zwischen PWM- und PFM-Modus zusammen mit sehr niedrigen MOSFET-Einschaltwiderständen und einem externen Vorspannungseingang gewährleistet einen hervorragenden Wirkungsgrad über den gesamten Lastbereich. Dieses Bauelement benötigt nur wenige externe Komponenten und hat eine Pinbelegung, die für ein einfaches PCB-Layout mit erstklassiger EMI- und Wärmeleistung ausgelegt ist. Die geringe Größe der Lösung und der Funktionsumfang des LM76005/LM76005-Q1 von Texas Instruments vereinfachen die Implementierung für eine breite Palette von Endgeräten. Das Bauteil ist in einem unbedrahteten 30-Pin-WQFN-Gehäuse mit benetzbaren Flanken verfügbar. Die LM76005-Q1 Bauteile sind gemäß AEC-Q100 für Fahrzeuganwendungen zugelassen.Merkmale
- Fähig für die funktionale Sicherheit
- Verfügbare Dokumentation zur Unterstützung des Designs von funktionalen Sicherheitssystemen
- Für Applikationen ausgelegt
- Eingangs-Überspannungsschutz von bis zu 65 V
- Optimiert für niedrige EMI-Anforderungen
- Pin-wählbarer FPWM-Betrieb
- Einstellbarer Frequenzbereich: 200 kHz bis 500 kHz
- Inbetriebnahme mit einer vorgespannten Ausgangsspannung
- Schutzfunktionen
- Thermische Abschaltung
- Eingangs-Unterspannungssperre
- Zyklus-für-Zyklus-Strombegrenzung
- Hiccup-Kurzschluss-Sicherung
- Geeignet für skalierbare Netzteile
- Pin-kompatibel mit LM76002/3 (60 V, 2,5 A oder 3,5 A)
- 1 V bis 95 % der VIN Ausgangsspannung
- Synchronisierung mit externem Takt
- Einstellbarer Soft-Start (6,3 ms Standard)
- Geringe Verlustleistung über das gesamte Lastspektrum
- 15 µA Ruhestrom im Regelbetrieb
- 95 % Effizienz bei 400 kHz (12 VIN, 5 VOUT, 2 A)
- 92 % PFM Wirkungsgrad bei 10 mA (12 VIN, 5 VOUT)
- Externe Vorspannungs-Option für einen verbesserten Wirkungsgrad
Applikationen
- Industrie-PCs und speicherprogrammierbare Steuerungen
- Asset-Tracking und Flotten-Managementsysteme
- Personentransportfahrzeug (Elektrofahrrad)
- Videoüberwachung (IP-Nezwerkkamera)
Datenblätter
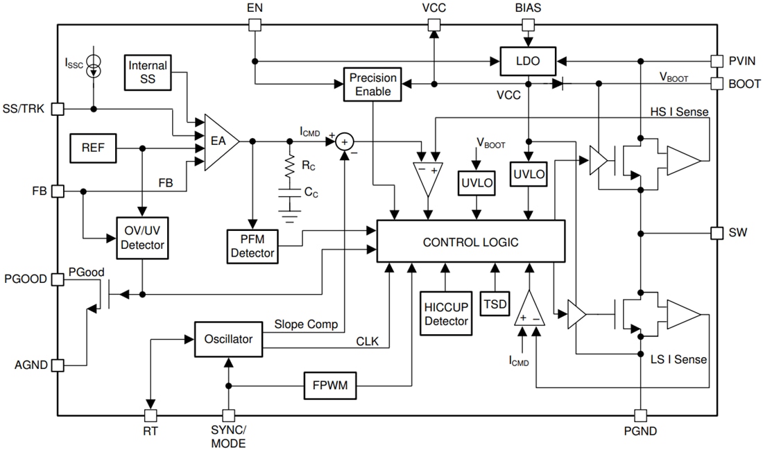
Funktionales Blockdiagramm
Veröffentlichungsdatum: 2020-08-18
| Aktualisiert: 2024-08-13
