Texas Instruments LM7600x/LM7600x-Q1 Abwärtsspannungswandler

Der Abwärtsspannungswandler LM7600x/LM7600-Q1 von Texas Instruments ist ein einfach zu verwendender, synchroner DC-DC-Abwärtswandler, der von einem Eingang bis 60 V einen Laststrom von 2,5 A (LM76002) oder 3,5 A (LM76003) ansteuern kann. Der LM7600x/LM7600x-Q1 bietet einen hervorragenden Wirkungsgrad und eine ausgezeichnete Ausgangsgenauigkeit in einer sehr kleinen Lösungsgröße. Stromspitzensteuerungsmodus wird angewandt. Weitere Funktionen umfassen eine einstellbare Schaltfrequenz, Synchronisierung, FPWM-Option, Power-Good-Flag, Präzisionsfreigabe, einstellbarer Sanftanlauf und Führungsfolge. Diese Funktionen bieten sowohl flexible als auch einfach zu bedienende Lösungen für ein breites Spektrum an Applikationen.

Ein automatischer Frequenz-Foldback bei geringer Last und eine optionale externe Vorspannung verbessern den Wirkungsgrad. Diese Bauteile benötigen nur wenige externe Komponenten und verfügen über eine Pinbelegung, die für ein einfaches PCB-Layout mit erstklassiger EMI- (CISPR22) und thermischer Leistungsfähigkeit ausgelegt ist. Zu den Schutzfunktionen gehören thermische Abschaltung, Eingangs-Unterspannungs-Abschaltung, Zyklus-für-Zyklus-Strombegrenzung und Schutz vor Kurzschluss am Ausgang. Die LM7600x-Q1 Bauteile sind gemäß AEC-Q100 für Automotive-Applikationen zugelassen.

Merkmale

  • Integrierte Synchrongleichrichtung
  • Eingangsspannung von 3,5 V bis 60 V (65 V max.)
  • Ausgangsstrom:
    • LM76002: 2,5 A
    • LM76003: 3,5 A
  • Ausgangsspannung 1 V bis 95 % VIN
  • 15 µA Ruhestrom bei Regulierung
  • Funktionen auf Systemebene:
    • Möglichkeit der Synchronisation mit externem Takt
    • Power-Good-Meldung
    • Precision Enable
    • Einstellbarer Sanftanlauf (6,3 ms Standard)
    • Führungsfolge für Spannung
  • Pin-wählbarer FPWM-Betrieb
  • Hoher Wirkungsgrad bei leichter Last (PFM)
  • Breiter Spannungsumwandlungbereich:
    • tON-MIN = 65 ns (typisch)
    • tOFF-MIN = 95 ns (typisch)
  • Schutzfunktionen:
    • Zyklus-für-Zyklus-Strombegrenzung
    • Kurzschlussschutz mit Hiccup-Modus
    • Übertemperaturschutz

Applikationen

  • Telekommunikationsinfrastruktur
  • Anlagen- und Flotten-Managementsysteme
  • Videoüberwachung
  • Programmierbare Logik-Controller

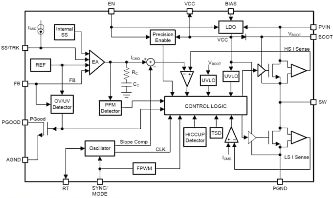
Funktionales Blockdiagramm

Blockdiagramm - Texas Instruments LM7600x/LM7600x-Q1 Abwärtsspannungswandler
Veröffentlichungsdatum: 2017-11-29 | Aktualisiert: 2022-07-13