Texas Instruments LM74912-Q1 Ideal-Dioden-Controller
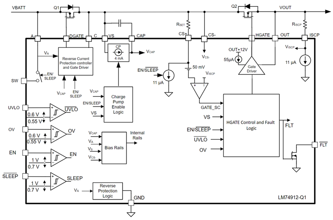
Der Ideal-Dioden-Controller LM74912-Q1 von Texas Instrument steuert und treibt externe Back-to-Back-n-Kanal-MOSFETs an. Diese Funktion dient zur Nachbildung eines Ideal-Dioden-Gleichrichters mit EIN/AUS-Steuerung des Leistungspfads mit Überspannungs-, Unterspannungs- und Ausgangskurzschlussschutz. Die große Eingangsversorgung von 3 V bis 65 V ermöglicht den Schutz und die Steuerung von mit einer Fahrzeugbatterie betriebenen 12-V- und 24-V-ECUs. Das Gerät kann die Lasten vor negativen Versorgungsspannungen bis zu -65 V schützen und ihnen standhalten. Ein integrierter Ideal-Dioden-Controller (DGATE) steuert den ersten MOSFET an, um eine Schottky-Diode für einen Umpolungseingangsschutz und eine Ausgangsspannungs-Erhaltung zu ersetzen. Mit einem zweiten MOSFET im Leistungspfad ermöglicht das Bauelement die Lasttrennung (EIN/AUS-Steuerung) bei Überstrom- und Überspannungsereignissen mithilfe der HGATE-Steuerung. Das Bauelement verfügt über einen integrierten Strommessverstärker, der einen externen MOSFET-VDS-Kurzschlussschutz mit einstellbarer Strombegrenzung bietet. Wenn am Ausgang ein Kurzschlusszustand erkannt wird, schaltet das Bauelement den Lasttrenn-MOSFET ab. Das Bauelement verfügt über einen einstellbaren Überspannungsabschaltschutz. Das Bauelement umfasst einen SLEEP-Modus, der einen extrem niedrigen Ruhestromverbrauch (6µA) ermöglicht und gleichzeitig einen Auffrischungsstrom für die immer eingeschalteten Lasten bereitstellt, wenn sich das Fahrzeug im Parkzustand befindet. Der LM74912-Q1 von Texas Instruments hat eine maximale Nennspannung von 65 V.Merkmale
- AEC-Q101-qualifiziert für Automobil-Applikationen
- Bauteiltemperatur Klasse 1 (-40 °C bis +125 °C Umgebungsbetriebstemperaturbereich)
- Fähig für die funktionale Sicherheit
- Dokumentation zur Unterstützung des Designs von funktionalen Sicherheitssystemen ist verfügbar
- Eingabebereich: 3 V bis 65 V
- Eingangsverpolungsschutz bis hinunter zu -65 V
- Steuert externe Back-to-Back-n-Kanal-MOSFETs in einer gemeinsamen Drain-Konfiguration an
- Ideal-Diodenbetrieb mit einer A-zu-C-Durchlass-Spannungsabfall-Regelung von 10,5 mV
- Niedriger Schwellwert für die Sperrerkennung (-10.5mV) mit schneller Reaktion (0,5 µs)
- Spitzen-Gate-Einschaltstrom (DGATE): 20 mA
- 2,6 A Spitzen-DGATE-Ausschaltstrom
- Einstellbarer Überspannungs- und Unterspannungsschutz
- Ausgangskurzschlussschutz mit verriegeltem MOSFET-Zustand
- Ultra-Low-Power-Modus mit 2,5 µA Abschaltstrom (EN=Low)
- SLEEP-Modus mit 6 µA Strom (EN=High, SLEEP=Low)
- Erfüllt die transienten, automotive ISO7637 Anforderungen mit einer geeigneten TVS-Diode (Transient Voltage Suppressor).
- Erhältlich im 24-Pin-VQFN-Gehäuse, 4 mm × 4 mm
Applikationen
- Schutz von Autobatterien
- FAS-Domänen-Controller
- Infotainment- und Kombi-Systeme
- Externer automotive Verstärker
- Aktiver ORing für redundante Leistung
Funktionales Blockdiagramm
Veröffentlichungsdatum: 2024-01-12
| Aktualisiert: 2024-02-07
