Texas Instruments LM74502x/LM74502x-Q1 RPP-Controller
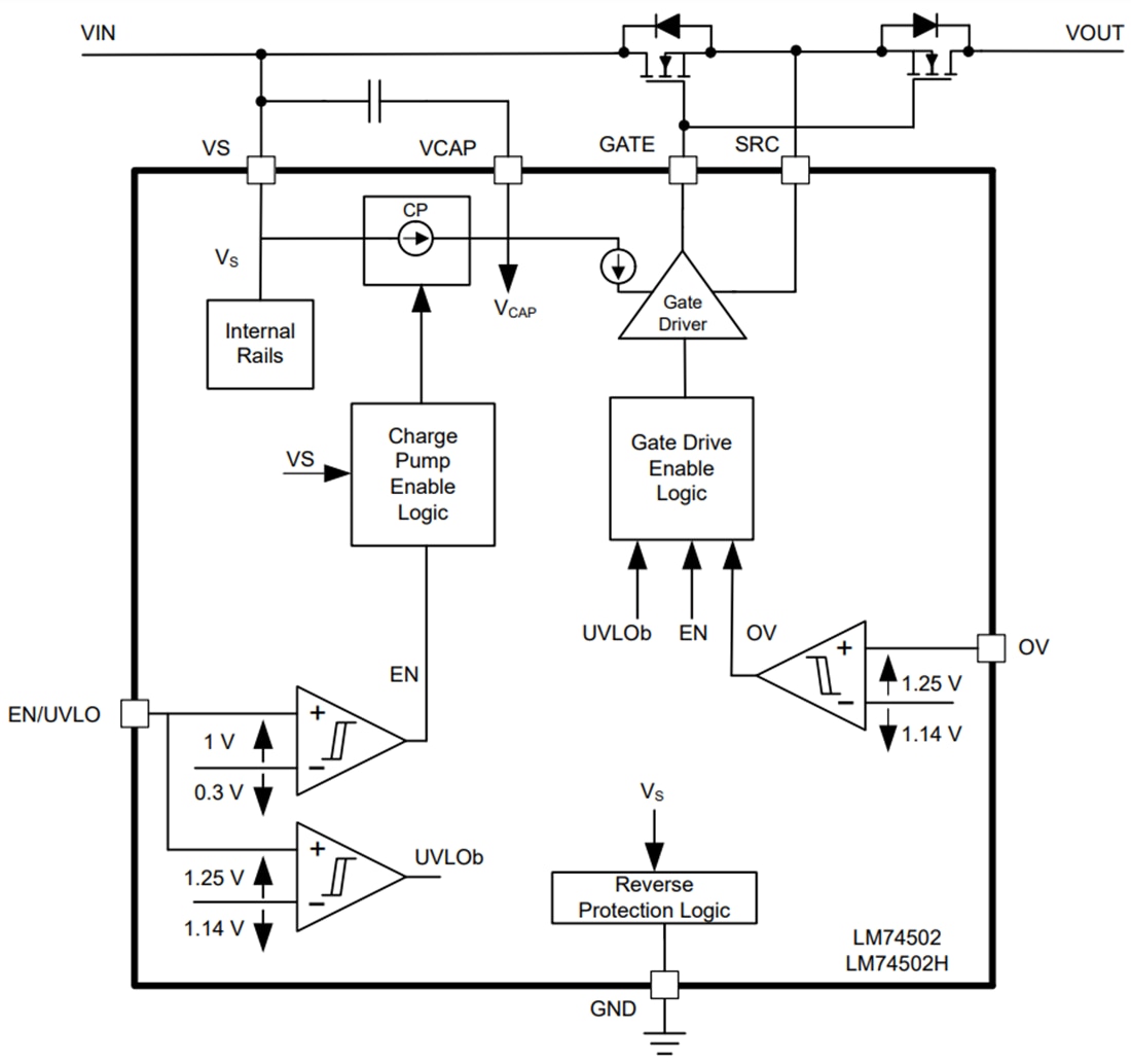
Der RPP-Controller (Reverse Polarity Protection) LM74502x/LM74502x-Q1 von Texas Instruments arbeitet in Verbindung mit externen, hintereinander geschalteten n-Kanal-MOSFETs. Diese Funktion dient der Realisierung eines verlustarmen Verpolungsschutzes und einer Lasttrennungslösung. Das Bauteil kann auch zur Ansteuerung von High-Side-MOSFETs als Lastschalter mit Überspannungsschutz konfiguriert werden. Der weite Versorgungseingangsbereich von 3,2 V bis 65 V ermöglicht die Steuerung vieler gängiger DC-Bus-Spannungen wie 12 V, 24 V und 48 V Eingangssysteme. Das Bauteil kann negativen Versorgungsspannungen bis zu -65 V standhalten und die Lasten schützen. Der LM74502x/LM74502x-Q1 verfügt nicht über eine Rückstromsperre und ist nur für den Eingangsverpolungsschutz geeignet.Der Controller LM74502/LM74502-Q1 liefert eine Ladungspumpen-Gate-Ansteuerung für einen externen n-Kanal-MOSFET. Wenn der Enable-Pin niedrig ist, ist der Controller ausgeschaltet und zieht ca. 1 µA Strom, so dass er im Schlafmodus einen niedrigen Systemstrom bietet. Der LM74502x/LM74502x-Q1 bietet einen programmierbaren Über- und Unterspannungsschutz, der die Last im Falle dieser Fehlerereignisse von der Eingangsquelle trennt. Die Bauteile sind in einem 2,9 mm × 1,6 mm großen 8-Pin-DDF-Gehäuse erhältlich und für einen Temperaturbereich von -40 °C bis +125 °C spezifiziert. Die Bauteile LM74502-Q1/LM74502H-Q1 von Texas Instruments sind nach AEC-Q100 für Automotive-Applikationen qualifiziert.
Merkmale
- Eingangsbereich: 3,2 V bis 65 V (3,9 V bei der Inbetriebnahme)
- Eingangssperrnennspannung: -65 V
- Integrierte Ladungspumpe zur Ansteuerung
- Externe Back-to-Back-N-Kanal-MOSFETs
- Externer High-Side-Schalter-MOSFET
- Externer Verpolungsschutz-MOSFET
- Gate-Treibervarianten
- LM74502/LM74502-Q1: 60 µA Gate-Drive-Source-Spitzenkapazität
- LM74502H/LM74502H-Q1: 11 µA Gate-Drive-Source-Spitzenkapazität
- 2,3 A Spitzen-Gate-Senkenstromkapazität
- Freigabepin-Funktion
- 45 µA typischer Betriebsruhestrom (EN/UVLO = High)
- 1 µA Abschaltstrom (EN/UVLO = Low)
- Einstellbarer Überspannungs- und Unterspannungsschutz
- Umgebungsbetriebstemperaturbereich: -40 °C bis +125 °C
- Im 8-Pin-SOT-23-Gehäuse von 2,90 mm x 1,60 mm verfügbar
Applikationen
- Fabrikautomation und -steuerung - PLC-Digitalausgangsmodule (LM74502 und LM74502H)
- Industrielle Motorantriebe (LM74502 und LM74502H)
- Industrieller Transport (LM74502 und LM74502H)
- Stromversorgungs-Verpolungsschutz (LM74502 und LM74502H)
- Karosserieelektronik und Beleuchtung (LM74502-Q1 und LM74502H-Q1)
- Infotainmentsysteme für Automotive – digitales Kombiinstrument, Haupteinheit (LM74502-Q1 und LM74502H-Q1)
- Automotive-USB-Hubs (LM74502-Q1 und LM74502H-Q1)
Funktionales Blockdiagramm
Veröffentlichungsdatum: 2022-05-20
| Aktualisiert: 2022-05-26
