Texas Instruments LM708x0/LM708x0-Q1 DC/DC-Abwärtswandler
Texas Instruments LM708x0/LM708x0-Q1 DC/DC-Abwärtswandler sind eine Produktfamilie von synchronen Abwärtswandlern mit niedrigem Ruhestrom, die für den Betrieb im Eingangsspannungsbereich von 4,5 V bis 80 V ausgelegt sind. Diese Wandler sind so konfiguriert, dass sie einen Ausgangsstrom von bis zu 8 A bei festen Ausgangsspannungen von 3,3 V, 5 V und 12 V oder einstellbarem Ausgang zwischen 0,8 V und 55 V liefern. Ein Paar LM708x0-Q1 Wandler kann in einem verschachtelten Modus (parallele Ausgänge) mit genauer Stromaufteilung für Applikationen eingerichtet werden, die einen Ausgangsstrom bis zu 16 A benötigen. Diese Wandler verwenden eine Spitzenstrommodus-Steuerungsarchitektur für einfache Schleifenkompensation und schnelles Einschwingverhalten. Die LM708x0-Q1 Wandler sind für Fahrzeuganwendungen AEC-Q100-qualifiziert.Die LM708x0-Q1 Wandler verfügen über eine DRSS-Frequenzhopping-Funktion (Dual Random Spread Spectrum), die niederfrequente dreieckige und hochfrequente zyklische Zufallsmodule für eine verbesserte EMI-Leistung über weite Frequenzbänder kombiniert. Diese Wandler sind in einem QFN-29-Gehäuse von 6 mm x 6 mm erhältlich. Die Wandler werden in Automotive-Elektroniksystemen, Infotainment- und Kombisystemen und erweiterten Fahrerassistenzsystemen (FAS) verwendet.
Merkmale
- AEC-Q100-qualifiziert für Fahrzeuganwendungen:
- Bauteil-Temperaturklasse 1: -40 °C bis 125 °C Betriebstemperaturbereich
- Vielseitiger Abwärtsregler und robuste Leistungs-MOSFETs:
- Strom im Abschaltmodus: 2,3 µA
- 4,5 V bis 80 V breiter Eingangsspannungsbereich
- Zweiphasiger Betrieb ermöglicht Ausgangsströme bis zu 16 A
- 1 % genaue, 3,3 V, 5 V, und 12 V feste oder einstellbare Ausgänge 0,8 V bis 55 V
- Erhältlich in einem 6 mm x 6 mm thermisch optimierten, RoHS-konformen und QFN-29 Gehäuse mit Pb-freier Beschichtung
- Optimierte niedrige EMI-Anforderungen:
- Pin-auswählbar ±8 % zufällige Dual-Frequenzspreizung reduziert Spitzenemissionen
- Pin-konfigurierbarer AUTO- oder FPWM-Betrieb
- 200 kHz bis 2,2 MHz Schaltfrequenzbereich
- Erleichtert die Einhaltung der CISPR 25 Klasse 5
- Inhärente Schutzfunktionen für ein robustes Design:
- Freigabe, Power Good und thermische Abschaltung
- Interner Überstromschutz im Hiccup-Modus
- Interne oder externe Schleifenkompensation
Applikationen
- Elektronische Fahrzeugsysteme
- Infotainment- und Kombi-Systeme
- ADAS
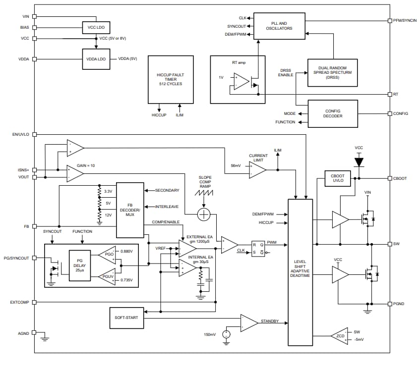
Funktionales Blockdiagramm
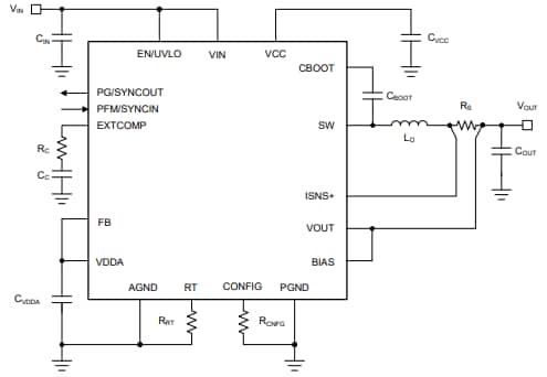
Typisches Applikations-Schaltungsdiagramm
Weitere Ressourcen
Veröffentlichungsdatum: 2024-07-22
| Aktualisiert: 2025-05-15
