Texas Instruments LM63635C-Q1 Abwärtsspannungswandler
Die Abwärtsspannungswandler LM63635C-Q1 von Texas Instruments sind benutzerfreundliche, synchrone DC/DC-Abwärtswandler, die für robuste Fahrzeuganwendungen entwickelt wurden. Der LM63635C-Q1 kann einen Laststrom von bis zu 3,25 A aus einer Eingangsspanung von bis zu 36 V treiben. Der Wandler zeichnet sich durch eine hohe Ausgangsgenauigkeit und einen hohen Wirkungsgrad bei geringer Last aus und hat eine geringe Designgröße. Funktionen wie die Präzisionsfreigabe und ein RESET-Flag bieten flexible und benutzerfreundliche Lösungen für verschiedene Anwendungen. Die automatische Frequenzrückführung bei geringer Last verbessert die Effizienz und sorgt gleichzeitig für eine gute Lastregelung. Die Integration bietet eine Pinbelegung, die für ein einfaches PCB-Layout ausgelegt ist und viele externe Komponenten überflüssig macht. Zu den Schutzfunktionen gehören thermische Abschaltung, Eingangsunterspannungs-Lockout, Hiccup-Kurzschlussschutz und zyklusweise Strombegrenzung. Der LM63635C-Q1 von Texas Instruments ist in einem 12-poligen WSON-Gehäuse erhältlich.Merkmale
- AEC-Q100 qualifiziert für Anwendungen der Automobilindustrie
- Gerätetemperaturklasse 1 (-40 °C bis +125 °C Betriebstemperatur)
- Fähig für die funktionale Sicherheit
- Dokumentation zur Unterstützung des Designs von funktionalen Sicherheitssystemen ist verfügbar
- Unterstützt die Anforderungen von Automotive-Systemen
- Eingangsspannungsbereich von 3,5 V bis 36 V
- Kurze Mindesteinschaltdauer von 50 ns
- Gute EMI-Performance
- Pseudozufällige Frequenzspreizung
- Kompatibel mit CISPR 25
- Niedriger Betriebsruhestrom von 23 µA
- Sperrschichttemperaturbereich -40°C to +150°C
- Hohe Designflexibilität mit minimalen externen Komponenten
- Feste VOUT bei 3,3 V oder 5 V
- Feste Schaltfrequenz bei 400 kHz oder 2,1 MHz
- Ausgangsstrom bis 3,25 A
- Geringe Designgröße
- 14 mm × 14 mm klein, 3,25 A, 2,2 MHz mit WSON-Paket
- Hochintegriertes Design mit einer geringen Anzahl externer Komponenten
Applikationen
- Automotive-Infotainment und -Kombiinstrumente
- Fahrzeugkarosserieelektronik und Beleuchtung
- Automotive-FAS
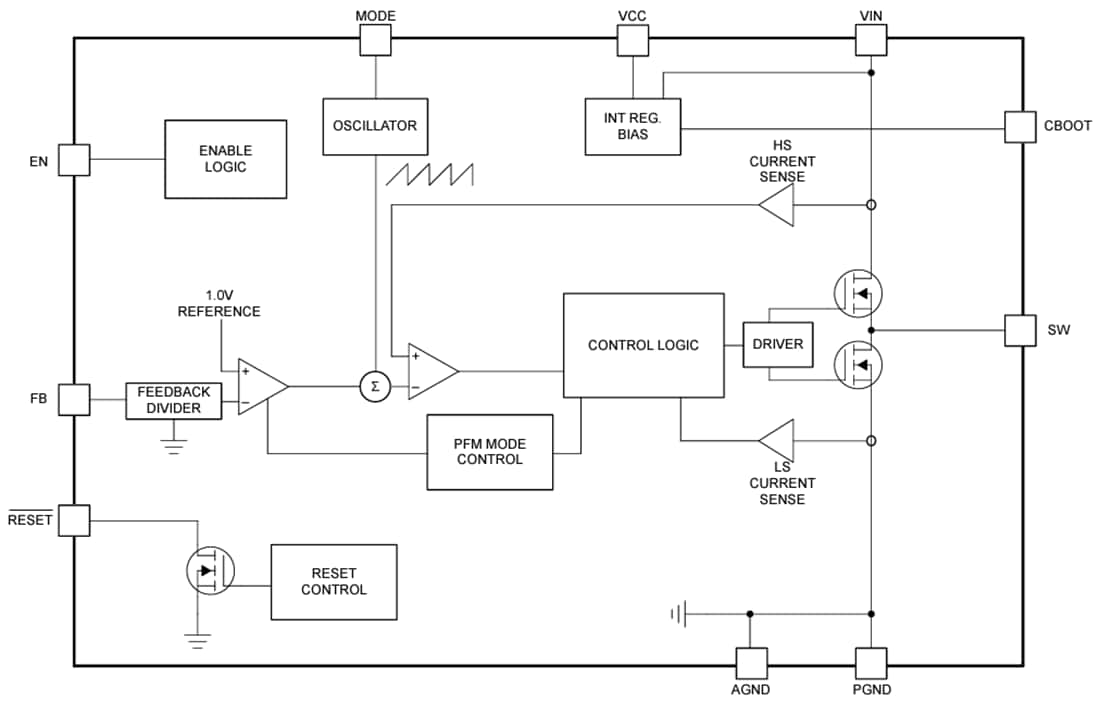
Funktionales Blockdiagramm
Weitere Ressourcen
Veröffentlichungsdatum: 2024-03-25
| Aktualisiert: 2025-05-06
