Texas Instruments LM63610-Q1 Abwärtsspannungswandler

Texas Instruments LM63610-Q1 Abwärtsspannungswandler sind benutzerfreundliche, synchrone DC/DC-Abwärtswandler, die für robuste Fahrzeuganwendungen ausgelegt sind. Der LM63610-Q1 kann bis zu 1 A Laststrom von einem Eingang von bis zu 36 V ansteuern. Der Wandler verfügt über einen hohen Wirkungsgrad bei geringer Last und eine hohe Ausgangsgenauigkeit in einer kleinen Lösungsgröße. Funktionen wie ein RESET-Flag und Präzisionsfreigabe für flexible und benutzerfreundliche Lösungen für eine große Auswahl von Applikationen. Der automatische Frequenz-Foldback bei geringer Last verbessert den Wirkungsgrad bei gleichzeitiger Beibehaltung einer engen Lastregelung. Die Integration beseitigt die Notwendigkeit für die meisten externen Komponenten und bietet eine Pinbelegung, die speziell für ein einfaches PCB-Layout ausgelegt ist. Zu den Schutzfunktionen gehören thermische Abschaltung, Eingangs-Unterspannungssperre, Zyklus-für-Zyklus-Strombegrenzung und hiccup-Kurzschluss-Sicherung. Der LM63610-Q1 von Texas Instruments ist im HTSSOP 16-pin-Leistungsgehäuse mit PowerPAD™ verfügbar.

Merkmale

  • AEC-Q100-Qualified für Fahrzeuganwendungen
    • Bauteiltemperatur Klasse 1 (-40 °C bis +125 °C Umgebungsbetriebstemperatur)
  • Unterstützt die Anforderungen von Automotive-Systemen
    • Eingangsspannungsbereich von 3,5 V bis 36 V
    • Kurze Mindesteinschaltdauer von 50 ns
    • Gute EMI-Performance
    • Pseudo-zufällige Frequenzspreizung
    • Kompatibel mit CISPR 25
    • Niedriger Betriebsruhestrom von 23 µA
    • Sperrschichttemperaturbereich: –40 °C bis +150 °C
  • Hohe Designflexibilität
    • 3,3 V, 5 V, einstellbarer (1 V bis 20 V) pin-wählbarer VOUT
    • Pin-kompatibel mit LM63615/LM63625/LM63635 (1,5 A oder 2,5 A und 3,25 A)
    • Pin-wählbare Frequenz: 400 kHz, 2,1 MHz, einstellbar von 250 kHz bis 2.200 kHz
    • Pin-wählbare FPWM-, AUTO-, Sync-Modi
    • TSSOP-Gehäuse mit verbesserten thermischen Eigenschaften
  • Kleine Lösungsgröße
    • Hochintegrierte Lösung
    • Geringe Komponentenanzahl

Applikationen

  • Automotive-Infotainment und -Kombiinstrumente
  • Fahrzeugkarosserieelektronik und Beleuchtung
  • Automotive-FAS

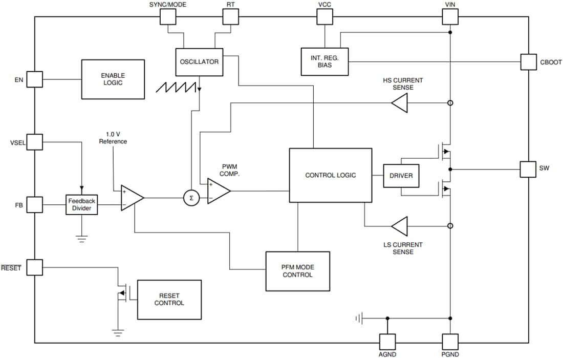
Funktionales Blockdiagramm

Blockdiagramm - Texas Instruments LM63610-Q1 Abwärtsspannungswandler
Veröffentlichungsdatum: 2020-08-14 | Aktualisiert: 2025-03-05