Texas Instruments LM57EVM Evaluierungsmodul

Das Texas Instruments LM57EVM Evaluierungsmodul unterstützt Designer bei der Evaluierung der Funktionsweise und des Betriebsverhaltens des LM57 widerstandsprogrammierbaren Temperaturschalters/analogen Temperatursensors. Dieses Evaluierungsmodul umfasst einen LM57 Sensor. Im Lieferumfang ist ein vorbestückter LLP-8 LM57DISD-10 und eine 10C-Hysterese des LM57 enthalten. Die Stiftleiste ermöglicht dem Benutzer den Zugriff auf alle Gehäusepins für ein einfacheres Charakterisierungs- und Testverfahren.

Merkmale

  • 8-Pin-Stiftleiste ermöglicht den Zugriff auf alle Gehäusepins für ein einfacheres Charakterisierungs- und Testverfahren
  • Benutzerfreundlich
  • Zugriff auf die Ausgangspins des Temperatursensors
  • Ermöglicht das Einstellen von 256 möglichen Schaltpunkten, indem zwei externe axiale Widerstände auf dem Rsense2A- und Rsense2B-Sockel angebracht werden

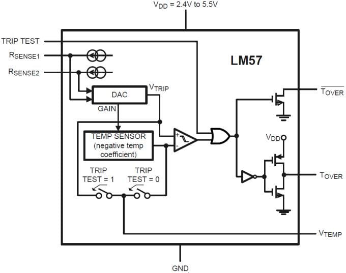
Blockdiagramm

Blockdiagramm - Texas Instruments LM57EVM Evaluierungsmodul
Veröffentlichungsdatum: 2019-09-19 | Aktualisiert: 2023-11-13