Texas Instruments LM5185/LM5185-Q1 PSR-Flyback-Controller

Der Flyback-Controller mit primärseitiger Regelung (PSR) LM5185/LM5185-Q1 von Texas Instruments ist ein 100 VIN -DC/DC-Controller mit niedrigem IQ und geringer EMI. Dieser Controller ist mit einer primärseitigen Regelung mit hohem Wirkungsgrad über einen breiten Eingangsspannungsbereich von 4,5 V bis 100 V ausgestattet. Der Flyback-Controller LM5185-Q1 zeichnet sich durch ein hohes Maß an Integration aus, was zu einem einfachen, zuverlässigen und hochdichten Design führt, bei dem nur ein Transformator die Isolationsbarriere überquert. Die Boundary-Conduction-Mode-Schaltung (BCM) ermöglicht ein kompaktes magnetisches Design und eine Last- und Leitungsregulierungsleistung von mehr als ±1,5 %. Der LM5185/LM5185-Q1 Controller enthält einen integrierten Hochstrom-MOSFET-Gate-Treiber, der den Leistungsbereich von unter 1 W auf über 50 W erweitert. Zu den typischen Anwendungen gehören HLK-Kompressoren, Innenraumheizungsmodule, generische isolierte Vorspannungsstromschienen für Industrie- und Telekommunikationssysteme sowie generische IGBT-, MOSFET-, GaN- und SiC-Gate-Treiber.

Der LM5185/LM5185-Q1-Controller verfügt außerdem über einen intern festen oder extern programmierbaren Sanftanlauf, optionale externe VCC, Spitzenstromsteuerung mit Shunt-Strommessung und einen Hiccup-Modus-Überlastschutz. Der Controller ist in einem 14-poligen, thermisch verbesserten HTSSOP-Gehäuse von 5 mm × 4,4 mm mit einem 0,65 mm Pin-Raster erhältlich. Die LM5185-Q1-Bauteile sind nach AEC-Q100 für Automobilanwendungen qualifiziert.

Merkmale

  • Fähig für die funktionale Sicherheit
    • Dokumentation zur Unterstützung des Designs von funktionalen Sicherheitssystemen ist verfügbar
  • Großer Eingangsspannungsbereich von 4,5 V bis 100 V
  • Erweiterter Leistungsbereich von unter 1 W bis über 50 W
  • Robustes PSR-Flyback-Design für zuverlässige und robuste Anwendungen
    • Robustes Design, bei dem nur ein Transformator die Isolationsbarriere überschreitet
    • ±1,5 % Gesamtgenauigkeit der Ausgangsregelung
    • Optionale VOUT -Temperaturkompensation
    • Eingangs-UVLO- und thermischer Abschaltschutz
    • Überstromfehlerschutz im Hiccup-Modus
    • 0,9 mm HV-LV-Stiftabstand im 14-poligen HTSSOP-Gehäuse
    • Sperrschichttemperaturbereich: -40 °C bis 150 °C
  • Die Integration reduziert Designgröße und -kosten
    • Für die VOUT -Regelung ist kein Optokoppler oder eine Transformator-Hilfswicklung erforderlich
    • Hochstrom-Leistungs-MOSFET-Gate-Treiber mit einem Spitzensenkstrom von 2 A und einem Spitzenquellstrom von 1 A
  • Hohe Effizienz mit erstklassigem aktiven IQ
    • Quasi-resonantes Schalten im Boundary Conduction Mode (BCM) bei hoher Last
    • Externe VCC -Option für verbesserte Effizienz
    • Hohe Effizienz bei geringer Last und niedrigem IQ (25 µA mit externem VCC)
    • Implementierungen mit einem und mehreren Ausgängen
  • Extrem niedrige leitungsgebundene und abgestrahlte EMI-Signaturen
    • Sanftes Schalten vermeidet die Diodensperrverzögerung
    • Entwickelt für die EMI-Anforderungen von CISPR 25

Applikationen

  • HEV/EV-Antriebsstrangsysteme für Kraftfahrzeuge:
    • On-Board-Ladegerät
    • Traktionsumrichter: IGBT- und SiC-Gate-Treiber
  • Karosserieelektronik im Sub-AM-Band:
    • HLK-Kompressor
    • Innenheizungsmodul
  • Batteriemanagementsysteme (BMS)
  • Generische, isolierte Bias-Stromschienen für Industrie- und Telekommunikationssysteme
  • Generische IGBT-, MOSFET-, GaN- und SiC-Gate-Treiber

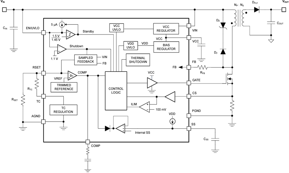
Funktionales Blockdiagramm

Blockdiagramm - Texas Instruments LM5185/LM5185-Q1 PSR-Flyback-Controller

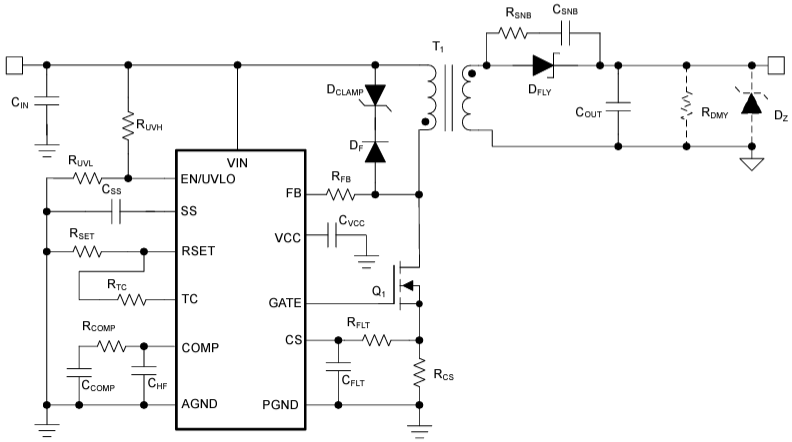
Schaltplan

Schaltplan - Texas Instruments LM5185/LM5185-Q1 PSR-Flyback-Controller
Veröffentlichungsdatum: 2024-01-05 | Aktualisiert: 2024-02-14