Texas Instruments LM51770x/LM51770x-Q1 Buck-Boost-Controller

Die Texas Instruments LM51770x/LM51770x-Q1 4-Switch Buck-Boost-Controller bieten eine geregelte Ausgangsspannungwenn die Eingangsspannung höher, gleich oder niedriger als die eingestellte Ausgangsspannung ist. Dieser Regler verfügt über einen breiten Eingabebereich von 3,5 V bis 78 V, einen Ausgangsspannungsbereich von 3,3 V bis 78 V, einen niedrigen Abschaltstrom von 3 μA und einen niedrigen Betriebsstrom von 60 μA. Der LM51770 Regler unterstützt bis zu 95 % hohen Wirkungsgrad über den vollen Bereich des Ausgangsstroms im Energiesparmodus. Die Schaltfrequenz ist während des Abwärts-, Aufwärts- und Abwärts-Aufwärts-Betriebs fest. Der LM51770 Regler beinhaltet eine externe Taktsynchronisierung, eine dynamische Ausgangsspannungsnachführung für PWM- oder analoge Eingangssignale und zwei integrierte Hochspannungsversorgungs-LDOs mit automatischer Auswahl. Typische Applikationen sind Industrie-PCs, medizinische Stromversorgungen Power-over-Ethernet, Solarenergie und nicht isolierte DC/DC-Wandler.

Die LM51770x/LM51770x-Q1 Controller verfügen über einen integrierten und optionalen Durchschnittsstrommonitor, der den Eingangs-/Ausgangsstrom überwacht oder begrenzt. Die Schutzfunktionen umfassen einstellbaren Unterspannungsschutz, Überstromschutz und Kurzschlussschutz. Der LM51770 Regler ist in einem 9,7 mm x 4,4 mm DCP038 Paket verfügbar.

Die TI LM51770x-Q1-Regler sind für Fahrzeuganwendungen nach AEC-Q100 zertifiziert.

Merkmale

  • Weitgehender Eingabebereich von 3,5 V bis 78 V (absoluter Maximalwert 85 V), 2,8 V bei V(Vorspannung) > 3,5 V Mindestwert
  • Ausgangsspannung von 3,3 V bis 78 V
  • Geringe Abschalt-IQ von 3 μA
  • Geringe Betriebs-IQvon 60 μA
  • Genauigkeit der Rückstrombegrenzung von 3 % für präzise Ladeströme
  • Durchschnittliche Eingangs- und Ausgangsstromüberwachung oder Begrenzer
  • Dynamische Ausgangsspannungsnachführung für PWM-Spannung oder analoge Eingangssignale
  • Energiesparmodus (PSM) ist für hohe Effizienz bei geringer Last wählbar
  • AEC-Q100-Qualifiziert für Fahrzeuganwendungen
    • Testtemperatur Grad 1: –40 °C bis +150 °C
  • Zwei integrierte Hochspannungsversorgungs-LDOs mit automatischer Auswahl
  • Festfrequenz in allen Betriebsmodi (Aufwärts, Auf-/Abwärts und Abwärts):
    • Erzwungener PWM-Modus wählbar
    • Umstellung auf 1,8 MHz für kleine Lösungen und Bauteilegröße
    • Externe Uhrsynchronisierung
  • Betrieb im gespreizten Spektrum ist wählbar
  • Einstellbarer Unterspannungsschutz
  • Hiccup-Überstromschutz und Kurzschluss-Sicherung

Applikationen

  • Nicht galvanisch getrennte Gleichstromversorgung (Händler-DC/DC, Fernfunkeinheit und Motorantriebssteuerung)
  • Notstromversorgungssysteme (Batterie-Backup und Brandschutz)
  • Industrie-PC (Single-Board-Computer)
  • Medizinische PSU (Sauerstoffkonzentrator)
  • Power-over-Ethernet (Router)
  • Solarenergie (Solar-Laderegler)

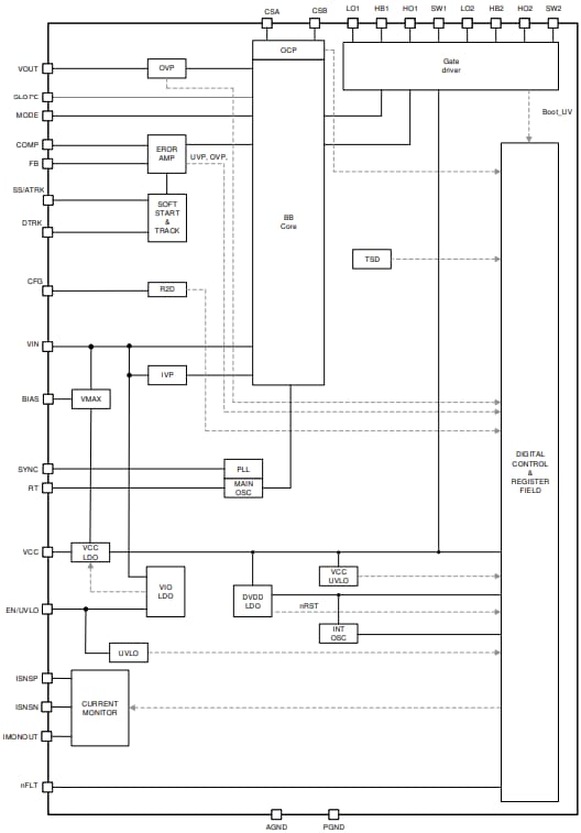
Funktionales Blockdiagramm

Blockdiagramm - Texas Instruments LM51770x/LM51770x-Q1 Buck-Boost-Controller

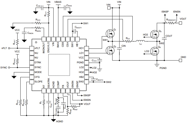
Vereinfachtes Schaltschema

Schaltplan - Texas Instruments LM51770x/LM51770x-Q1 Buck-Boost-Controller
Veröffentlichungsdatum: 2025-01-22 | Aktualisiert: 2026-01-09