Texas Instruments LM5166 Synchroner Abwärtswandler
Der synchrone Abwärtswandler LM5166 von Texas Instruments ist ein kompakter, benutzerfreundlicher, synchroner Abwärtswandler mit 3 V bis 65 V und sehr niedrigem IQ und einem hohen Wirkungsgrad über weite Eingangsspannungs- und Laststrombereiche. Ein Ausgangsstrom bis zu 500 mA mit festgelegten Ausgangsspannungen von 3,3 V oder 5 V oder einem einstellbaren Ausgang kann mit integrierten High-Side- und Low-Side-Leistungs-MOSFETs bereitgestellt werden. Dieser Wandler ist für eine einfache Implementierung mit gleichzeitiger Bereitstellung von Optionen zur Optimierung der Leistung der Zielapplikation ausgelegt. Der Pulsfrequenzmodulations-(PFM)-Modus wird für einen optimalen Wirkungsgrad mit leichter Last oder COT-Steuerung (Constant On-Time) für eine nahezu konstante Betriebsfrequenz eingesetzt. Beide Steuersysteme benötigen keine Schleifen-Kompensation und bieten ein ausgezeichnetes Leitungs- und Last-Einschwingverhalten und eine kurze On-Time-Pulsweitenmodulation für hohe Abwärtsumwandlungsraten.Merkmale
- Breiter Eingangsspannungsbereich von 3 V bis 65 V
- 9,7 µA Nulllast-Ruhestrom
- –40 °C bis 150 °C Sperrschichttemperaturbereich
- Erfüllt die Standards EN55022 und CISPR 22 EMI
- Integrierter 1 Ω PFET-Abwärtsschalter
- Unterstützt ein Tastverhältnis von 100 % für niedrigen Dropout
- Integrierter 0,5 Ω NFET-Synchrongleichrichter
- Eine externe Schottky-Diode ist nicht erforderlich
- Programmierbare Spitzenstrombegrenzung unterstützt
- 500 mA, 300 mA oder 200 mA Lasten
- Feste (5 V, 3,3 V) oder anpassbare VOUT-Optionen
- Zwei wählbare Steuerungsoptionen
- COT für nahezu konstante Frequenz
- PFM für maximalen Wirkungsgrad
- 1,223 V ±1,2 % interne Spannungsreferenz
- Schaltfrequenz bis zu 600 kHz
- 900 µs interner oder externer einstellbarer Sanftanlauf
- Dioden-Emulation und Impulsübersprünge für einen extrem hohen Wirkungsgrad bei leichter Last.
- Keine Schleifenkompensation oder Bootstrap-Komponenten
- Präzisionsfreigabe/Eingangs-UVLO mit Hysterese
- Open-Drain-Power-Good-Anzeige
- Übertemperaturschutz mit Hysterese
- Kontakt-Kontakt-kompatibel mit LM5165
- 10-poliges VSON-Gehäuse mit 3 mm × 3 mm
Applikationen
- Industrie-Steuerungssysteme
- Hochspannungs-LDO-Ersatz
- Vorspannungsversorgung mit geringem Stromverbrauch
- Batteriebetriebene Applikationen und Applikationen in der Automobilindustrie
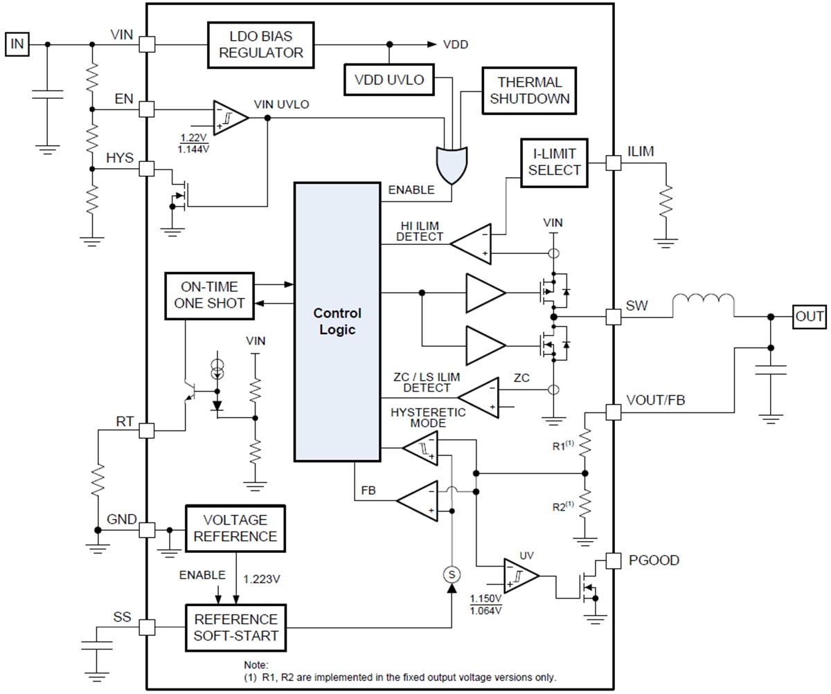
Funktionales Blockdiagramm
Veröffentlichungsdatum: 2017-02-07
| Aktualisiert: 2022-03-23
