Texas Instruments LM5156x/LM5156x-Q1 Boost Controller
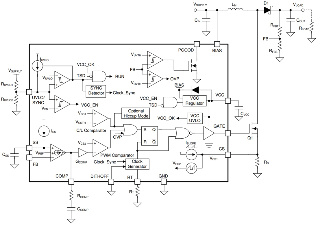
Der LM5156x/LM5156x-Q1 nicht-synchrone Boost Controller von Texas Instruments bietet einen großen Eingangsbereich (3,5 V bis 60 V) und nutzt eine Spitzenstrommodussteuerung. Das Bauteil kann in Boost-, SEPIC- und Flyback-Topologien verwendet werden. Das LM5156x/LM5156x-Q1 Bauteil von Texas Instruments kann von einer 1-Zellen-Batterie mit mindestens 2,97 V gestartet werden, wenn der BIAS-Pin mit dem VCC -Pin verbunden ist. Das Bauteil kann mit einer Eingangsversorgungsspannung von nur 1,5 V betrieben werden, wenn der BIAS-Pin größer als 3,5 V ist.Der interne VCC -Regler unterstützt auch einen BIAS-Pin-Betrieb bis zu 60 V (65 V absolutes Maximum) für den Automotive-Lastabwurf. Die Schaltfrequenz kann mit einem externen Widerstand von 100 kHz bis 2,2 MHz dynamisch programmiert werden. Das Schalten bei 2,2 MHz reduziert AM-Bandstörungen und ermöglicht eine kleine Lösungsgröße und ein schnelles Einschwingverhalten. Zur Reduzierung der EMI in der Stromversorgung bietet das Bauteil eine wählbare, zufällige Dual-Frequenzspreizung, welche die EMI über den großen Frequenzbereich reduziert.
Das Bauteil verfügt über einen 1,5-A-Standard-MOSFET-Treiber und einen niedrigen Strombegrenzungsschwellenwert von 100 mV. Darüber hinaus unterstützt das Bauteil die Verwendung einer externen VCC -Versorgung zur Verbesserung des Wirkungsgrads. Ein niedriger Betriebsstrom und ein Impulssprungbetrieb verbessern den Wirkungsgrad bei leichten Lasten. Das Bauteil verfügt über integrierte Schutzfunktionen, wie z. B. Zyklus-für-Zyklus-Strombegrenzung, Überspannungsschutz, Leitungs-UVLO und thermische Abschaltung. Der Hiccup-Modus-Überlastschutz ist in der LM5156x/LM51561-Q1 Bauteiloption verfügbar. Weitere Funktionen umfassen einen niedrigen Abschalt-IQ, einen programmierbaren Soft-Start, einen programmierbaren Neigungsausgleich, eine Präzisionsreferenz, eine Power-Good-Anzeige und eine externe Taktsynchronisierung. Die LM5156x-Q1 Geräte sind AEC-Q100-qualifiziert für Fahrzeuganwendungen
Merkmale
- Fähig für die funktionale Sicherheit
- Verfügbare Dokumentation zur Unterstützung des Designs von funktionalen Sicherheitssystemen
- Geeignet für Fahrzeugbatterie-Applikationen mit großem Eingangsbetriebsbereich
- Betriebsbereich: 3,5 V bis 60 V (65 V absolutes Max.)
- Bei BIAS = VCC: 2,97 V bis 16 V V
- Minimale Aufwärts-Versorgungsspannung von 1,5 V bei BIAS von ≥ 3,5 V
- Eingangs-Überspannungsschutz von bis zu 65 V
- Reduzierte Batterieentladung
- Niedriger Abschaltstrom (IQ ≤ 2,6 µA)
- Niedriger Betriebsstrom (IQ ≤ 490 µA)
- Kleine Lösungsgröße und geringe Kosten
- Maximale Schaltfrequenz von 2,2 MHz
- 12-Pin-WSON-Gehäuse (3 mm × 2 mm) mit benetzbaren Flanken
- Integrierter Fehlerverstärker ermöglicht eine primärseitige Regelung ohne Optokoppler (Flyback)
- Verringertes Unterschwingen während Kaltstart (Start-Stopp-Applikation)
- EMI-Mitigation
- Wählbare, zufällige Dual-Frequenzspreizung
- Bleifreies Gehäuse
- Höherer Wirkungsgrad mit geringer Verlustleistung
- Genauer Strombegrenzungsschwellenwert: 100 mV, ±7 %
- Starker 1,5-A-Spitzenstandard-MOSFET-Treiber
- Unterstützt eine externe VCC -Versorgung
- Verhindert AM-Band-Störung und Nebensignaleffekt
- Optionale Taktsynchronisierung
- Dynamisch programmierbare Schaltfrequenz von 100 kHz bis 2,2 MHz
- Integrierte Schutzfunktionen
- Konstante Spitzenstrombegrenzung über eine Eingangsspannung
- Optionaler Hiccup-Modus-Überlastschutz
- Programmierbare Leitungs-UVLO
- OVP-Schutz
- Thermische Abschaltung
- Exakte Genauigkeit der Feedback-Referenz: ±1 %
- Programmierbarer zusätzlicher Neigungsausgleich
- Einstellbarer Soft-Start
- PGOOD-Anzeige
Applikationen
- 12-V- oder 24-V-Automotive-Batterieapplikation
- Automobil-Start-Stopp-Applikation
- Hochspannungs-LiDAR-Netzteil
- Flyback mit mehreren Ausgängen ohne Optokoppler
- Vorspannungsversorgung von Automotive-LED-Rückleuchten
- Boost-, SEPIC-, Flyback-Leistungsmodul mit großem Eingang
- Audioverstärker-Applikation
- Batteriebetriebenes Boost, SEPIC, Flyback
Datenblätter
Funktionales Blockdiagramm
