Texas Instruments LM5122ZA Synchrone Aufwärtscontroller
Die Texas Instruments LM5122ZA 3 V bis 65 V Synchronmodus-Boost-Controller mit Strommodus sind für hocheffiziente Applikationen mit synchronem Boost-Regler konzipiert. Die Standard-Aussteuerung basiert auf Spitzenstromregelung. Die Stromregelung bietet eine interne leitungsgebundene Vorwärtskopplung, zyklusweise Strombegrenzung und einfache Schleifenkompensation. Der LM5122ZA erreicht mit zwei robusten N-Kanal-MOSFET-Gate-Treibern mit adaptiver Totzeitsteuerung einen hohen Wirkungsgrad. Zusätzliche Funktionen umfassen eine programmierbare Schaltfrequenz von bis zu 1 MHz und eine interne Ladungspumpe, die einen 100 %-igen Arbeitszyklus bietet. Eine einfache mehrphasige ineinander geschachtelte Konfiguration wird über den 180° phasenverschobenen Taktausgang ermöglicht. Der LM5122ZA bietet Überhitzungsschutz, Frequenzsynchronisierung, Strombegrenzung im Hiccup-Modus und eine einstellbare Unterspannungssperre.Merkmale
- Maximale Eingangsspannung: 65 V
- Minimale Eingangsspannung: 3 V (4,5 V für Start-up)
- Ausgangsspannung bis zu 100V
- Bypassbetrieb (VOUT = VIN)
- 1,2 V Referenz mit ±1 % Genauigkeit
- Freier Lauf und synchronisierbare Schaltung bis 1 MHz
- Spitzenstromregelung
- Robuste 3A Integrierte Gate-Treiber
- Adaptive Totzeit-Regelung
- Optionaler Dioden-Emulationsmodus
- Programmierbare Zyklus-für-Zyklus-Strombegrenzung
- Hiccup-Modus-Überlastschutz
- Programmierbare UVLO-Leitung
- Programmierbarer Softstart
- Übertemperaturschutz
- Geringer Abschalt-Ruhestrom: 9µA
- Programmierbarer Neigungsausgleich
- Programierer Modus zum Überspringen von Zyklen reduziert Standby-Leistung
- Erlaubt externe VCC-Versorgung
- DCR-Induktivitäts-Stromerfassungsfähigkeit
- Multiphasen-Fähigkeit
- Thermisch verbesserter 24-Pin HTSSOP
Applikationen
- 12V-, 24V- und 48V-Leistungssysteme
- Drahtlose Infrastruktur
- Audio-Netzteil
- Hochstrom-Aufwärtsleistungsversorgung
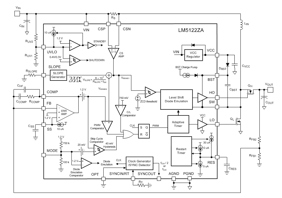
Blockdiagramm
Veröffentlichungsdatum: 2018-12-04
| Aktualisiert: 2023-07-24
