Texas Instruments LM5012/LM5012-Q1 Nicht-synchrone Abwärtswandler
Texas Instruments LM5012/LM5012-Q1 Nicht-synchrone Abwärtswandler sind zur Regelung über einen großen Eingangsspannnungsbereich ausgelegt und reduzierten die Notwendigkeit für externe Überspannungsschutz-Komponenten. Die minimale Einschaltzeit von 50 ns ermöglicht hohe Abwärtsverhältnisse, so dass die direkte Abwärtswandlung von einem 48-V-Nenneingang zu Niederspannungsschienen für reduzierte Systemkomplexität und Kosten möglich ist. Der LM5012/LM5012-Q1 wird falls erforderlich, bei Eingangsspannungseinbrüchen von nur 6 V bei einem Tastverhältnis von nahezu 100 % betrieben. Dadurch eignet sich dieses Bauteil hervorragend für Hochleistungs-Industrieapplikationen.Mit einem integrierten High-Side-Leistungs-MOSFET liefert der LM5012/LM5012-Q1 einen Ausgangsstrom von bis zu 2,5 A. Die Constant-On-Time-Steuerungsarchitektur (COT) bietet eine nahezu konstante Schaltfrequenz mit einem ausgezeichneten Last- und Leitungs-Einschwingverhalten. Weitere Funktionen des LM5012/LM5012-Q1 umfassen einen extrem niedrigen IQ und einen innovativen Spitzenüberstromschutz, eine integrierte VCC-Vorspannungsversorgung und eine Bootstrap-Diode, eine Präzisionsfreigabe und eine Eingangs-UVLO sowie einen Übertemperaturschutz mit automatischer Wiederherstellung. Eine Open-Drain-PGOOD-Anzeige bietet eine Sequenzierung, eine Fehlermeldung und eine Ausgangsspannungsüberwachung.
Der LM5012/LM5012-Q1 ist in einem integrierten 8-Pin-PowerPad™-Schaltkreisgehäuse verfügbar. Das Pin-Rastermaß von 1,27 mm des Bauteils bietet einen ausreichenden Abstand für Hochspannungsapplikationen. Die LM5012-Q1 Bauteile von Texas Instruments sind gemäß AEC-Q100 für Fahrzeuganwendungen zugelassen.
Merkmale
- Für zuverlässige und robuste Applikationen ausgelegt
- Großer Eingangsspannungsbereich von 6 V bis 100 V
- Sperrschichttemperaturbereich: -40 °C bis +125 °C
- Fester interner Soft-Start-Timer von 3 ms
- Spitzenstrombegrenzungsschutz
- Eingangs-UVLO und Übertemperaturschutz
- Geeignet für skalierbare Industrie-Netzteile
- Fähig für die funktionale Sicherheit
- Dokumentation zur Unterstützung des Designs von funktionalen Sicherheitssystemen ist verfügbar
- Für Anforderungen für extrem niedrige EMI optimiert
- Erfüllt CISPR 25 Klasse 5 Standard
- Integration reduziert die Lösungsgröße und die Kosten
- COT-Modus-Steuerarchitektur
- Integrierter 100-V-Leistungs-MOSFET von 0,25 Ω
- Interne Referenzspannung von 1,2 V
- Keine Schleifenkompensationskomponenten
- Interner VCC-Vorspannungsregler und Bootstrap-Diode
Applikationen
- Hybrid-, Elektro- und Antriebsstrangsysteme
- Wechselrichter und Motorsteuerung
- Industrie-Transportsysteme
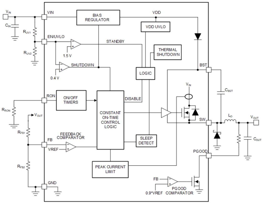
Funktionales Blockdiagramm
