Texas Instruments Texas Instruments LM3492/LM3492Q Individuell dimmbare LED-Treiber

Die Texas Instruments LM3492/LM3492Q individuell dimmbaren LED-Treiber umfassen einen Aufwärtswandler und einen 2-Kanal-Stromregler, um einen hocheffizienten und kostengünstigen LED-Treiber zu implementieren. Diese werden zum Antrieb zweier einzeln dimmbarer LED-Ketten mit einer Maximalleistung von 15W und einer Ausgangsspannung von bis zu 65V verwendet. Die Aufwärtswandler verwenden ein herstellereigenes Projected-On-Time-Steuerverfahren, um ein schnelles Einschwingverhalten zu ermöglichen. Es ist keine Kompensation erforderlich und eine nahezu konstante Schaltfrequenz von 200kHz bis 1MHz ist programmierbar. Die Anwendungsschaltung ist mit Keramikkondensatoren stabil und erzeugt kein hörbares Geräusch beim Dimmen. Die programmierbare Spitzenstrombegrenzung und die Softstart-Funktionen reduzieren die Stromspitzen beim Start. Das Gerät verfügt über einen integrierten 190mΩ, 3,9A N-Kanal-MOSFET-Schalter, der die Lösungsgröße minimiert.

There is no compensation required, and a nearly constant switching frequency programmable from 200kHz to 1MHz. The application circuit is stable with ceramic capacitors and produces no audible noise on dimming. The programmable peak current limit and soft-start features reduce current surges at startup. Texas Instruments LM3492/LM3492Q Individual Dimmable LED Drivers have an integrated 190mΩ, 3.9A N-Channel MOSFET switch that minimizes the solution size.

Merkmale

  • Boost Converter:
    • LM3492-Q1 is an automotive grade product that is AEC Q100 Grade 1 qualified
    • Wide input voltage ranged from 4.5V to 65V
    • Programmable soft start
    • No loop compensation required
    • Stable with ceramic and other low ESR capacitors with no audible noise
    • Nearly constant switching frequency programmable from 200kHz to 1MHz
  • Current Regulators:
    • Programmable LED current from 50mA to 200mA
    • 1000:1 contrast ratio at a dimming frequency of more than 3kHz, minimum LED current pulse width is 300ns
    • Two individual dimmable LED strings up to 65V, total 15W (typically 28 LEDs at 150mA)
    • Dynamic headroom control maximizes efficiency
    • Over-power protection
    • ±3% current accuracy
  • Supervisory Functions:
    • Precision enable
    • COMM I/O pin for diagnostic and commands
    • Thermal shutdown protection
    • Thermally enhanced 20-pin HTSSOP package

Applikationen

  • Ultra-high contrast ratio 6.5"-10" LCD display backlight up to 28 LEDs
  • Automotive or marine GPS display

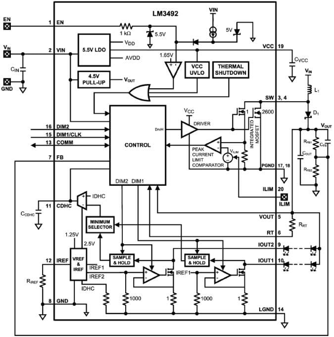
Block Diagram

Blockdiagramm - Texas Instruments Texas Instruments LM3492/LM3492Q Individuell dimmbare LED-Treiber
Veröffentlichungsdatum: 2015-09-09 | Aktualisiert: 2022-03-11