Texas Instruments Texas Instruments LM3402/LM3402HV Konstantstrom-Abwärtsregler
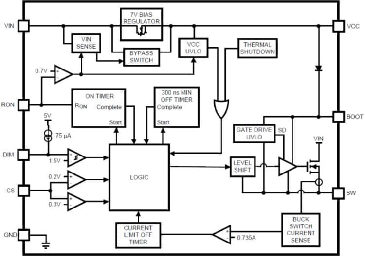
Die Texas Instruments LM3402/LM3402HV Konstantstrom-Abwärtsregler sind monolithische Schaltregler, die dafür ausgelegt sind, Konstantstrom zu Hochleistungs-LEDs zu liefern. Sie sind ideal für Anwendungen in der Automobilindustrie, in der Industrie und bei allgemeinen Beleuchtungsanwendungen und enthalten einen High-Side-N-Kanal-MOSFET-Schalter mit einer Strombegrenzung von 735mA für Abwärtsregler. Hysteresesteuerung mit kontrollierter On-Time-Steuerung, gekoppelt mit einem externen Widerstand. Dies ermöglicht eine Einstellung der Wandler-Ausgangsspannung nach Bedarf, um einen konstanten Strom an Reihenschaltungen und parallel geschalteten Reihen von LEDs zu liefern. Sie können von unterschiedlicher Anzahl und Art sein, LED Dimmung durch Pulsweitenmodulation (PWM) oder gebrochener/offener LED-Schutz. Abschaltmodus bei zu geringer Stromversorgung und Überhitzungsschutz vervollständigen die Merkmale.Merkmale
- Integrated 0.5A N-channel MOSFET
- VIN range from 6V to 42V (LM3402)
- VIN range from 6V to 75V (LM3402HV)
- 500mA output current overtemperature
- Cycle-by-Cycle current limit
- No control loop compensation required
- Separate PWM dimming and low power shutdown
- Supports all-ceramic output capacitors and capacitor-less outputs
- Thermal shutdown protection
- VSSOP, SO PowerPAD packages
Applikationen
- LED driver
- Constant current source
- Automotive lighting
- General illumination
- Industrial lighting
Block Diagram
Veröffentlichungsdatum: 2015-09-09
| Aktualisiert: 2022-03-11
