Texas Instruments LM25190 Abwärtsregler
Der Texas Instruments LM25190 Abwärtsregler bietet 42 V und einen extrem niedrigen IQ mit Konstantstrom-Konstantspannungsregelung (CC-CV). Die Bauteile implementieren eine Spitzenstrommodus-Steuerungsarchitektur für eine einfache Schleifenkompensation, ein schnelles Einschwingverhalten und eine außergewöhnliche Last- und Leitungsregelung.Der LM25190 verfügt über einen integrierten CC-CV-Betrieb mit hoher Genauigkeit zur Regelung von Spannung (±1 %) und Strom (±3 %). Der CC-CV-Betrieb ermöglicht auch einen nahtlosen Übergang zwischen Konstantstrom- und Konstantspannungsmodi. Der CC-CV-Betrieb reduziert effektiv die Stückliste (BOM) und die Kosten für Applikationen, die eine durchschnittliche Ausgangsstromsteuerung erfordern. Die Ausgangsstrombegrenzung ist programmierbar und kann dynamisch geändert werden. Der LM25190 enthält einen Ausgangsstromwächter.
Weitere Merkmale des LM25190 umfassen einen maximalen Sperrschichttemperaturbetrieb von 150 °C, eine vom Benutzer wählbare Dioden-emulation für geringeren Stromverbrauch bei leichten Lastbedingungen und eine Open-Drain-Power-Good-Flag für die Fehlermeldung und Ausgangsüberwachung. Darüber hinaus bietet das Bauteil eine monotone Inbetriebnahme in eine vorgespannte Last, einen Präzisionsfreigabeeingang, einen integrierten VCC -Vorspannungsversorgungsregler mit zwei Eingängen, eine interne 2,75 ms-Soft-Start-Zeit und einen Übertemperaturschutz mit automatischer Wiederherstellung.
Der LM25190-Regler von TI ist in einem thermisch verbesserten 19-Pin-VQFN-Gehäuse 3,5 mm × 4,5 mm untergebracht.
Merkmale
- Funktionale sicherheitstaugliche Dokumentation zur Unterstützung des Designs funktionaler Sicherheitssysteme verfügbar
- Großer Eingangsspannungsbereich: 5 V bis 42 V
- Einstellbare Ausgangsspannung von 0,8 V bis 41 V oder fester Ausgang von 5 V oder 12 V
- Konstantstrom-Konstantspannungsbetrieb (CC-CV)
- ±3 % Stromregelungsgenauigkeit
- ±1 % Spannungsregelungsgenauigkeit
- Stromüberwachung und Konstantstromfunktionen
- Analogspannung proportional zum Ausgangsstrom (IMON)
- Programmierbare durchschnittliche Ausgangsstrombegrenzung (ILIM)
- Dynamische durchschnittliche Ausgangsstrombegrenzung (ISET)
- 2,3 µA Typischer Abschaltmodus-IQ und 15 µA typischer Ruhemodus-IQ
- Standardpegel-MOSFET-Gate-Treiber
- Power-Good-Statusanzeige (PGOOD)
- Programmierbare Schaltfrequenz von 100 kHz bis 2,2 MHz
- Optionale externe Taktsynchronisierung
- Wählbare Dual-Random-Spread-Spectrum-Funktion (DRSS) für eine verbesserte EMI-Leistung über Nieder- und Hochfrequenzbänder
- Interner Neigungsausgleich und Bootstrap-Diode
- Dual-Eingangs-VCC -Regler zur Reduzierung der Verlustleistung (BIAS)
Applikationen
- Superkondensator-Energiebackup
- USB-Stromversorgung
- Tragbares Kraftwerk
- Elektrowerkzeuge
- Energiespeichersystem
- Solarenergie
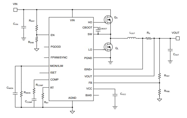
Typischer Applikationsschaltplan
Konstantstrom-Konstantspannungsbetrieb während eines Ladungstransienten
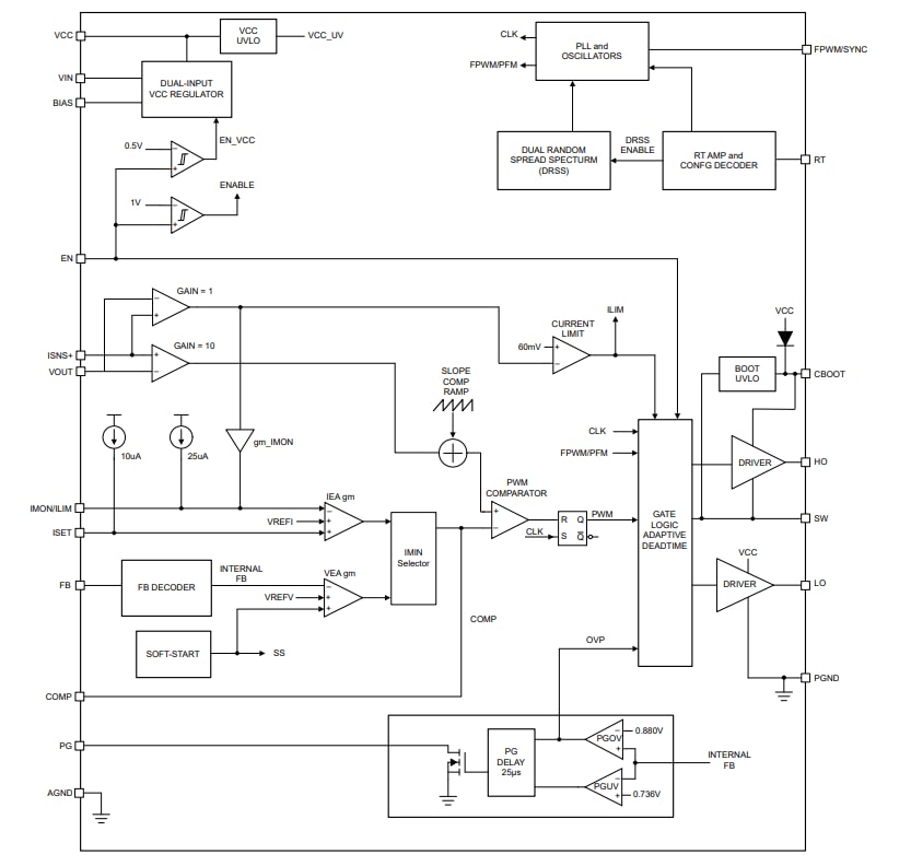
Funktionales Blockdiagramm
