Texas Instruments LM25141/LM25141-Q1 Synchrone Abwärtsregler
Die synchronen Abwärtswandler LM25141/LM25141-Q1 von Texas Instruments sind für Hochspannungsapplikationen mit einer breiten VIN bestimmt. Die Regelmethode ist die Spitzenstromregelung. Die Stromregelung bietet eine interne leitungsgebundene Vorwärtskopplung, zyklusweise Strombegrenzung und einfache Schleifenkompensation. Der LM25141 verfügt über eine einstellbare Anstiegsratensteuerung, um die Einhaltung der CISPR- und Automobil-EMI-Anforderungen zu vereinfachen. Der LM25141 verfügt über zwei wählbare Schaltfrequenzen: 2,2 MHz und 440 kHz. Gate-Driver mit Anstiegsraten-Steuerung können angepasst werden, um EMI zu reduzieren. In Leichtlast- oder Nulllastbedingungen arbeitet der LLM25141 im Skip-Cycle-Modus für einen verbesserten sparsamen Wirkungsgrad. Der LM25141 verfügt über einen Hochspannungs-Vorspannungsregler mit automatischer Umschaltung auf eine externe Vorspannung, um den IQ-Strom von VIN zu reduzieren. Die Geräte LM25141-Q1 sind AEC-Q100-qualifiziert für Automobil-Applikationen.The LM25141 has two selectable switching frequencies: 2.2MHz and 440kHz. Gate Drivers with Slew Rate Control can be adjusted to reduce EMI. The LM25141 operates in skip cycle mode for improved low power efficiency in light or no-load conditions. The LM25141 has a high voltage bias regulator with an automatic switch-over to an external bias to reduce the IQ current from VIN. The Texas Instruments LM25141-Q1 devices are AEC-Q100 qualified for automotive applications.
Merkmale
- –40ºC to +125ºC ambient operating temperature range
- An AEC-Q100 qualified device is available
- VIN 3.8V to 45V (47V absolute maximum)
- Output: fixed 3.3V, 5V, or adjustable from 1.5V - 15V with ±0.8% accuracy
- Fixed 2.2MHz or 440kHz switching frequency with ±5% accuracy
- High-side and low-side gate drive with slew rate control
- Optional frequency shift by varying an analog voltage or RT resistor
- Optional synchronization to an external clock
- Optional spread spectrum
- Shutdown mode IQ of 10µA typical
- Low standby mode IQ of 35µA typical
- 75mV current limit threshold with ±0.9% accuracy
- An external resistor or DCR current sensing
- Output enable logic input
- Hiccup mode for sustained overload
- Power Good indication output
- Selectable diode emulation or forced Pulse Width Modulation
- QFN-24 package with wettable flanks
Applikationen
- Automotive applications
- Infotainment systems
- Instrumentation clusters
- Advanced Driver Assistance Systems (ADAS)
Datasheets
Videos
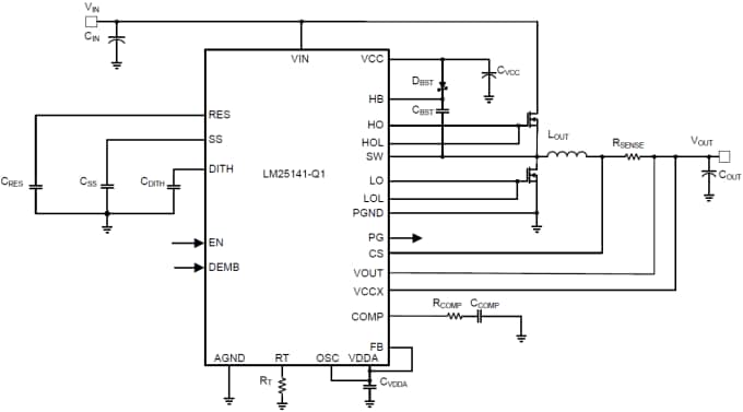
Simplified Schematic
Veröffentlichungsdatum: 2017-04-19
| Aktualisiert: 2022-04-26
