Texas Instruments SIMPLE SWITCHER® Regler LM2267x von Texas Instruments

SIMPLE SWITCHER® Abwärtsregler LM2267x von Texas Instruments bieten zahlreiche Verbesserungen und Erweiterungen der SIMPLE SWITCHER-Serie inklusive eines Eingangsbereichs von bis zu 4,5 V. Die TI LM2267x-Bausteine verfügen über eine höhere Ausgangsgenauigkeit, eine anpassbare Schaltfrequenz, Precision Enable und thermisch optimierte, umweltfreundliche Gehäuse. Diese Abwärtsregler bieten eine anpassbare Strombegrenzung und Frequenzsynchronisierung bis 1 MHz.

Merkmale

  • Wide Input Voltage Range from 4.5V-42V
  • Load Currents from 0.5A-5A
  • Adjustable and Fixed Output Voltages
  • Adjustable and Fixed Switching Frequencies (up to 1MHz) for optimal size and efficiency
  • External Soft Start
  • Precision Enable
  • Internally compensated voltage mode control minimizes external component count
  • VOUT accurate within 2.0%, worst case
  • Adjustable current limit
  • Frequency Sync up to 1MHz
  • PSOP-8 and TO263-7 THIN packages

Applikationen

  • Industrial Control
  • Telecom and Datacom Systems
  • Embedded Systems
  • Conversions from Standard 24V, 12V and 5V Input Rails

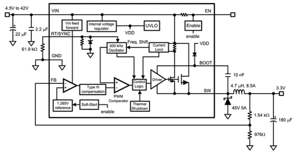
Typical Application

Applikations-Schaltungsdiagramm - Texas Instruments SIMPLE SWITCHER® Regler LM2267x von Texas Instruments
Veröffentlichungsdatum: 2013-09-03 | Aktualisiert: 2023-05-19