Texas Instruments LM2105 Halbbrücken-Gate-Treiber
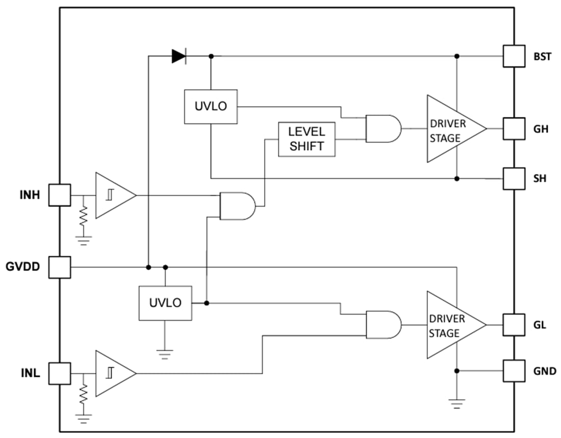
Der LM2105 Halbbrücken-Gate-Treiber von Texas Instruments ist ein kompakter Hochspannungs-Gate-Treiber, der für die Ansteuerung von High-Side- und Low-Side-n-Kanal-MOSFETs in einer synchronen Abwärts- oder Halbbrücken-Konfiguration ausgelegt ist. Die integrierte Bootstrap-Diode spart Platz auf dem Board und reduziert die Systemkosten, da keine externe diskrete Diode erforderlich ist.Die negative Transientenspannung von -1 V DC und -19,5 V auf dem SH-Pin verbessert die Systemrobustheit in geräuschintensiven Applikationen. Das kleine, thermisch verbesserte 8-Pin-WSON-Gehäuse verbessert das PCB-Layout, da der Treiber näher an den Motorphasen positioniert werden kann. Der LM2105 von Texas Instruments ist auch in einem 8-Pin-SOIC-Gehäuse erhältlich, das mit Industriestandard-Pinbelegungen kompatibel ist. Die Unterspannungssperre (UVLO) wird auf den Low-Side- und High-Side-Stromschienen während dem Ein- und Ausschalten zum Schutz bereitgestellt.
Merkmale
- Steuert zwei n-Kanal-MOSFETs in einer Halbbrücken-Konfiguration an
- Integrierte Bootstrap-Diode
- Unterspannungssperre auf GVDD: 5 V (typisch)
- Maximale empfohlene Spannung auf BST: 105 V
- Absolute negative Transientenspannung auf SH: -19,5 V (max.)
- Quellen-/Senkenströme: 0,5 A/0,8 A (max.)
- Laufzeitverzögerung: 115 ns (typisch)
Applikationen
- Bürstenlose DC-Motoren (BLDC)
- Permanentmagnet-Synchronmotoren (PMSM)
- Kabellose Staubsauger
- Kabellose Garten- und Elektrowerkzeuge
- E-Bikes und E-Scooter
- Batterieprüfgeräte
- Unterbrechungsfreie Offline-Stromversorgung (USV)
- Universal-MOSFET oder IGBT-Treiber
Funktionales Blockdiagramm
Veröffentlichungsdatum: 2023-08-04
| Aktualisiert: 2024-01-19
