Texas Instruments LM2103 Halbbrückentreiber
Der Texas Instruments LM2103 Halbbrückentreiber ist ein kompakter Hochspannungs-Gate-Treiber, der sowohl die High-Side- als auch die Low-Side-n-Kanal-MOSFETs in einer Halbbrücken- oder synchronen Abwärtskonfiguration ansteuert. Der invertierende INL-Eingang ermöglicht die Verwendung des Treibers in Applikationen mit zwei PWM-Eingängen oder einem einzelnen PWM-Eingang.Die feste Totzeit und die Handhabung transienter negativer Spannungen von –1 V DC und –19,5 V am SH-Pin verbessern die Systemrobustheit bei Applikationen mit hohem Rauschen. Der LM2103 von Texas Instruments ist in einem 8-Pin-SOIC-Gehäuse erhältlich, das mit branchenüblichen Pinbelegungen kompatibel ist. Zum Schutz beim Ein- und Ausschalten ist auf der Low-Side- und der High-Side-Stromschiene eine Unterspannungssperre (UVLO) vorgesehen.
Merkmale
- Treibt zwei n-Kanal-MOSFETs in einer Halbbrückenkonfiguration an
- Unterspannungssperre auf GVDD: 8 V (typisch)
- Absolute maximale Spannung auf BST: 107 V
- Absolute negative Transientenspannung auf SH: -19,5 V (max.)
- Spitzenquellen-/Senkenströme: 0,5 A / 0,8 A
- Feste interne Totzeit: 475 ns (typisch)
- Integrierte Verhinderung von Querleitung
- Ausbreitungsverzögerung: 115 ns (typisch)
- Invertierender Eingangspin-INL
Applikationen
- Brushless-DC (BLDC) motors
- Permanentmagnet-Synchronmotoren (PMSM)
- Servo- und Schrittmotorantriebe
- Kabellose Staubsauger
- Kabellose Garten- und Elektrowerkzeuge
- E-Bikes und E-Scooter
- Batterieprüfgeräte
- Offline unterbrechungsfreie Stromversorgung (USV)
- Universal-MOSFET oder IGBT-Treiber
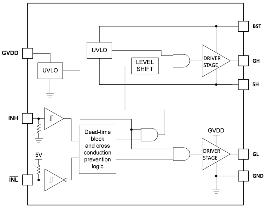
Funktionales Blockdiagramm
Veröffentlichungsdatum: 2023-10-24
| Aktualisiert: 2023-11-02
