Texas Instruments ISOM8110DFGEVM Evaluierungsmodul
Das Texas Instruments ISOM8110DFGEVM Evaluierungsmodul evaluiert den ISOM8110 Einkanal-Opto-Emulator mit analogem Transistorausgang in einem 4-Pin-DFG-SOIC-Gehäuse. Dieses Modul bietet Drop-in-Upgrades und Pin-Kompatibilität für Fototransistor-Optokoppler, eine stabile CTR-Leistung über alle Temperaturbereiche hinweg sowie Passivelemente und Footprints für grundlegende Modifikationen.Merkmale
- Drop-in-aufrüstbar und Pin-kompatibel für Fototransistor-Optokoppler
- Schnelle Gerätebewertung durch zahlreiche Testpunkte und Anschlussstecker
- 1 Kanal-Dioden-Emulator-Eingang
- Enthält passive Bauelemente und Footprints für grundlegende Modifikationen
- Maximale Kollektor-Emitter-Spannung von 80 VCEO
- Stabile CTR-Leistung über Temperaturen
- Passivformen und Vorlagen für grundlegende Veränderungen.
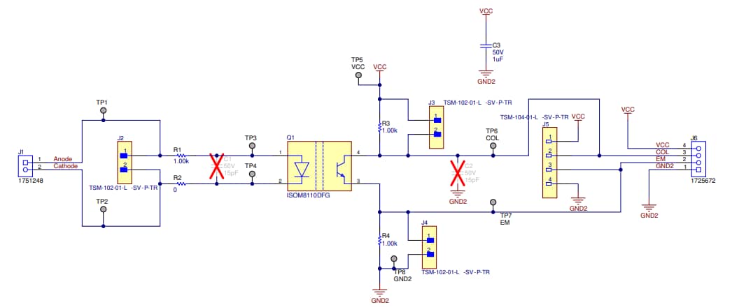
Schaltplan
Weitere Ressourcen
Veröffentlichungsdatum: 2024-01-09
| Aktualisiert: 2025-03-05
