Texas Instruments INA849 Extrem rauscharmer Instrumentenverstärker

Der Texas Instruments INA849 extrem rauscharme Instrumentenverstärker ist für eine maximale Genauigkeit in Systemen mit hoher Auflösung und einen Betrieb über einen großen Einzel- oder Dual-Versorgungsbereich ausgelegt. Das Bauteil bietet aufgrund von Super-Beta-Eingangstransistoren einen erheblich niedrigeren Eingangs-Bias-Strom als seine Konkurrenten. Ein hochmoderner Herstellungsprozess bietet ein außergewöhnlich niedriges Spannungsrauschen, eine Eingangs-Offset-Spannung und eine Offset-Spannungs-Drift.

Präzise abgestimmte integrierte Widerstände bieten eine Gleichtaktunterdrückung von 92 dB (G = 1) über den gesamten Eingangs-Gleichtaktbereich. Über einen einzelnen externen Widerstand lassen sich alle Gains von 1 bis 10.000 einstellen. Die Stromrückkopplungstopologie des INA849 von Texas Instruments bietet eine große Bandbreite bei höheren Gains für sehr kleine, schnell bewegende Signale. Das Bauteil bietet beispielsweise eine Bandbreite von 8 MHz bei G = 100 und 28 MHz bei G = 1 mit einer schnellen Einschwingzeit von 0,4 µs (0,01 %) für die direkte Ansteuerung von Analog-Digital-Wandlern (ADCs) mit hoher Auflösung.

Merkmale

  • Extrem rauscharm (1 nV/√Hz Eingangsspannungsrauschen (typisch))
  • Präzisions-Super-Beta-Eingangsleistung
    • Niedrige Offsetspannung: 35 µV (max.)
    • Niedrige Offset-Spannungs-Drift: 0,4 µV/°C (max.)
    • Niedriger Eingangs-Bias-Strom: 20 nA (max.)
    • Niedrige Gain-Drift: 5 ppm/°C für G = 1 (max.)
  • Bandbreite: 28 MHz (G = 1), 8 MHz (G = 100)
  • Anstiegsrate: 35 V/µs
  • 120 dB (min.) für maximale Gain-Gleichtaktunterdrückung
  • Versorgungsbereich
    • Einzelversorgung: 8 V bis 36 V
    • Dualversorgung: ±4 V bis ±18 V
  • Spezifizierter Temperaturbereich: -40 °C bis +125 °C
  • 8-Pin-SOIC-Gehäuse

Applikationen

  • Analoges Eingangsmodul
  • Mikrofon-Vorverstärker
  • Durchflusstransmitter
  • Batterietest
  • LCD-Prüfung
  • Elektrokardiogramm (EKG)
  • Chirurgische Ausrüstung
  • Prozessanalyse (pH, Gas, Konzentration, Kraft und Feuchtigkeit)

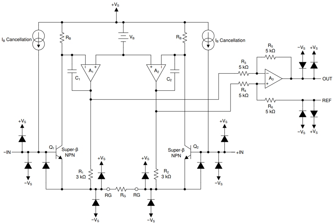
Funktionales Blockdiagramm

Blockdiagramm - Texas Instruments INA849 Extrem rauscharmer Instrumentenverstärker
Veröffentlichungsdatum: 2021-01-19 | Aktualisiert: 2022-03-11