Texas Instruments INA848 Instrumentenverstärker mit fester Gain
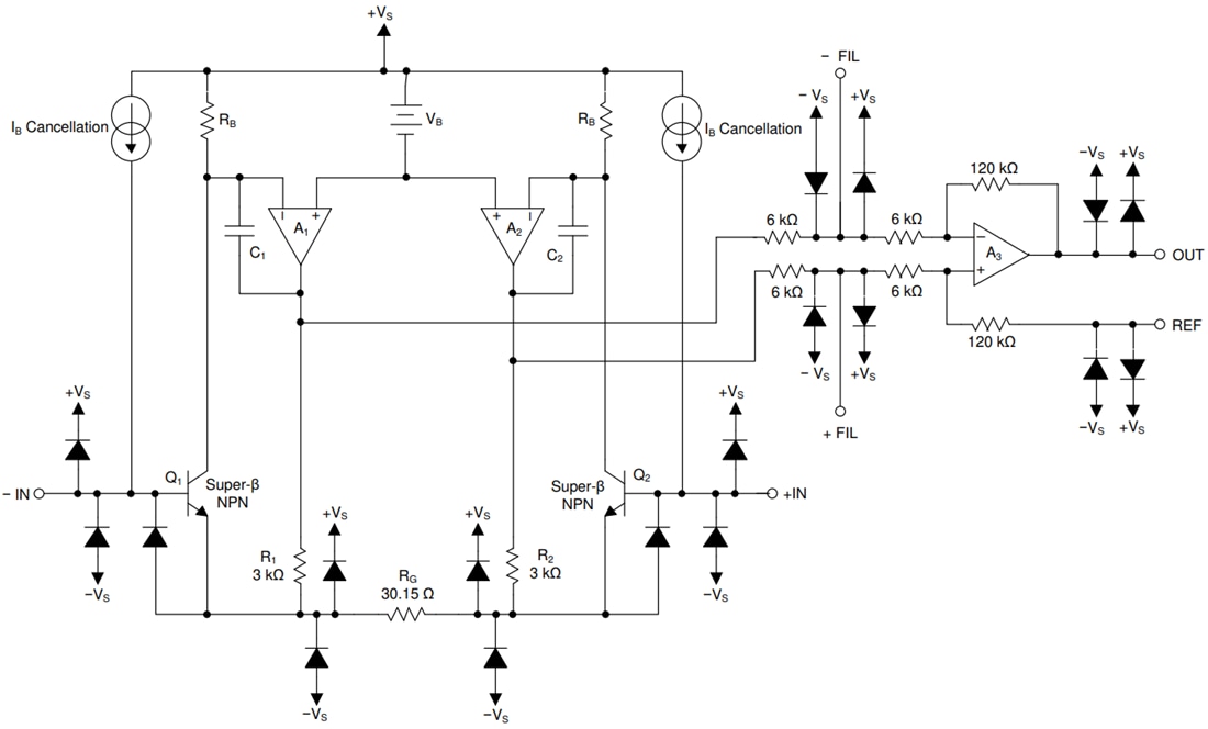
Der Texas Instruments INA848 Instrumentenverstärker mit fester Gain ist für hochpräzise Messungen, wie z. B. sehr kleine, schnelle, differentielle Eingangssignale optimiert. Die Super-Beta-Topologie von TI bietet einen sehr niedrigen Eingangsruhestrom und Stromrauschen. Die gut abgestimmten Transistoren tragen zu einem sehr niedrigen Offset und Offset-Drift bei. Die Anpassung der internen Widerstände ergibt ein hohes Gleichtaktunterdrückungsverhältnis von 132 dB über den gesamten Eingangsspannungsbereich und einen sehr niedrigen Gain-Drift-Fehler von 5 ppm/°C (max.).Die Stromrückkopplungstopologie des INA848 erzeugt eine große Bandbreite von 2,8 MHz bei einer festen Verstärkung von 2000, wodurch die Notwendigkeit für nachfolgende Verstärkungsstufen entfällt. Das sehr niedrige Grundrauschen des 1,3 nV/√Hz reduziert die Auswirkungen auf die äquivalente Anzahl von Bits (ENOB) bei der Verbindung mit hochauflösenden Analog-Digital-Wandlern (ADCs). Der INA848 ermöglicht das Hinzufügen von Filtern zwischen den Verstärkungsstufen (Pins 2 und 3), um eine angemessene Signalqualität aufrechtzuerhalten.
Diese einzigartigen Funktionen des INA848 von Texas Instruments machen dieses Bauteil zu einer ausgezeichneten Wahl für Applikationen, die hochpräzise Messungen erfordern, wie z. B. medizinische High-End-Messgeräte, Elektroenzephalographie, Vibrationserkennung und Verschiebungsmessungen. Dieses Bauteil ist für eine Einzelversorgung von 8 V bis 36 V oder ±4 V bis ±18 V auf Dual-Versorgungen ausgelegt.
Merkmale
- Feste Gain von 2.000 V/V
- Zugriff auf interne Knoten für Filterung
- Extrem rauscharmes Eingangsspannungsrauschen: 1,5 nV/√Hz (max.)
- Präzisions-Super-Beta-Eingangsleistung
- Niedrige Offsetspannung: 35 µV (max.)
- Niedrige Offsetspannungsdrift: 0,45 μV/°C (max.)
- Niedriger Bias-Eingangsstrom: 25 nA (typisch)
- Niedrige Gain-Drift: 5 ppm/°C (max.)
- Bandbreite von 2,8 MHz
- Anstiegsrate: 45 V/µs
- Gleichtaktunterdrückung: 132 dB (min.)
- Versorgungsbereich
- Einzelversorgung: 8 V bis 36 V
- Dualversorgung: ±4 V bis ±18 V
- Spezifizierter Temperaturbereich: -40 °C bis +125 °C
- 8-Pin-SOIC-Gehäuse
Applikationen
- Chirurgische Ausrüstung
- Elektrokardiogramm (EKG)
- Ultraschall-Scanner
- Halbleiter-Prüfung
- Datenerfassung (DAQ)
- Vibrationsanalyse
Funktionales Blockdiagramm
