Texas Instruments INA821 Messverstärker mit hoher Genauigkeit
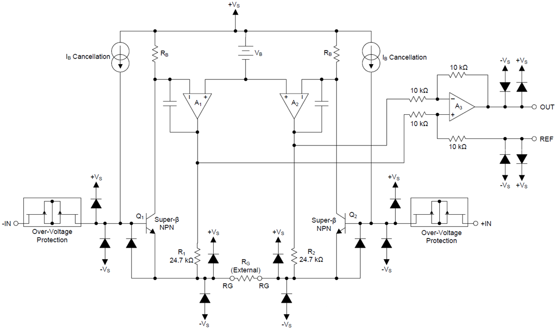
Der Texas Instruments INA821 Messverstärker bietet einen geringen Stromverbrauch und arbeitet über einen großen Einzel- oder Dual-Versorgungsbereich. Über einen einzelnen externen Widerstand lassen sich alle Gains von 1 bis 10.000 einstellen. Das Bauteil verfügt aufgrund der Super-Beta-Eingangstransistoren, die eine niedrige Eingangs-Offset-Spannung, eine niedrige Offsetspannungs-Drift, einen Eingangs-Bias-Strom und eine Eingangsspannung und Stromrauschen bieten, über eine hohe Genauigkeit. Eine zusätzliche Schaltung schützt die Eingänge gegen Überspannung von bis zu ±40 V.Der INA821 ist für ein hohes Gleichtaktunterdrückungsverhältnis optimiert. Das Gleichtaktunterdrückungsverhältnis bei G = 1 übersteigt 92 dB über den gesamten Eingangsgleichtaktbereich. Das Bauteil ist von einer Einzelversorgung von 4,5 V sowie von Dual-Versorgungen von bis zu ±18 V für den Niederspannungsbetrieb ausgelegt. Der INA821 ist in einem 8-Pin-SOIC-Gehäuse verfügbar und ist über den Temperaturbereich von -40 °C bis +125 °C spezifiziert.
Merkmale
- Niedrige Offsetspannung: 10 µV (typisch), 35 µV (max.)
- Gain-Drift: 5 ppm/°C (G = 1), 35 ppm/°C (G > 1) (max.)
- Rauschpegel: 7 nV/√Hz
- Bandbreite: 4,7 MHz (G = 1), 290 kHz (G = 100)
- Stabil bei kapazitiven Lasten von 1 nF
- Eingänge geschützt von bis zu ±40 V
- Gleichtaktunterdrückung: 112 dB, G = 10 (min.)
- Stromversorgungsunterdrückung: 114 dB, G = 1 (min.)
- Versorgungsstrom: 650 µA (max.)
- Versorgungsbereich
- Einzelversorgung: 4,5 V bis 36 V
- Dual-Versorgung: ±2,25 V bis ±18 V
- Spezifizierter Temperaturbereich: –40 °C bis +125 °C
- Gehäuse: 8-Pin-SOIC
Applikationen
- Industrie-Prozesssteuerungen
- Leistungsschalter
- Batterietester
- ECG-Verstärker
- Leistungs-Automatisierung
- Medizinische Messgeräte
- Tragbare Messgeräte
Funktionales Blockdiagramm
Veröffentlichungsdatum: 2019-03-05
| Aktualisiert: 2023-07-25
