Texas Instruments INA1650/Q1 SoundPlus Audio-Leitungsempfänger

Der Texas Instruments INA165x/INA162x-Q1 SoundPlus™ Audio-Leitungsempfänger erreicht ein extrem hohes CMRR von 91 dB bei gleichzeitiger Aufrechterhaltung von sehr niedrigem THD+N von -120 dB bei 1 kHz für Signalpegel von 22 dBu. Die exzellente CMRR-Leistung des INA165x wird durch eine präzise Anpassung der On-Chip-Widerstände erreicht. Diese Widerstände bieten eine außerordentliche Anpassung im Vergleich zu externen Komponenten und sind immun gegen Fehlanpassungen, die durch das Leiterplatten-Layout (PCB) verursacht werden. Im Gegensatz zu anderen Leitungsempfängern zeichnet sich der INA165x CMRR über eine Temperaturbeständigkeit aus und wird in der Produktion getestet, um eine gleichbleibende Leistung in zahlreichen Applikationen zu liefern. Der INA165x wird über einen sehr breiten Versorgungsbereich von ± 2,25 V bis ± 18 V bei 10,5 mA Versorgungsstrom betrieben. Zusätzlich zu den beiden Leitungsempfängerkanälen ist ein gepufferter Referenzausgang mit mittlerer Versorgung enthalten. Mit diesem Referenzausgang kann der INA165x für Dual- oder Einzelversorgungsapplikationen konfiguriert werden. Der Ausgang mit mittlerer Versorgung kann als Vorspannung für andere analoge Schaltungen in der Signalkette verwendet werden. Die INA165x-Q1 Bauteile sind gemäß AEC-Q100 für Automotive-Applikationen zugelassen.

Merkmale

  • Hohe Gleichtaktunterdrückung
    • 91 dB (typisch)
  • Hohe Eingangsimpedanz: 1 MΩ differentiell
  • Besonders rauscharm: –104,7 dBu, ungewichtet
  • Extrem niedrige harmonische Verzerrung + Rauschen
    • –120 dB THD+N (von 22 dBu, 22 kHz Bandbreite)
  • Hohe Bandbreite: 2,7 MHz
  • Geringer Ruhestrom: 10,5 mA (typisch)
  • Kurzschlussschutz
  • Integrierter EMI-Filter
  • Großer Versorgungsspannungsbereich: ±2,25 V bis ±18 V
  • Erhältlich in kleinem TSSOP-14-Gehäuse

Applikationen

  • Differentielle Audioschnittstellen
  • Audioeingang-Schaltungen
  • Leitungstreiber
  • Audio-Leistungsverstärker
  • Audio-Analysatoren
  • Hochwertige Audio- und Video-(A/V)-Empfänger

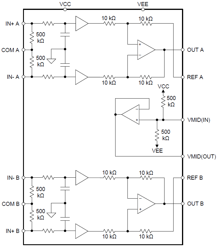
Funktionales Blockdiagramm

Blockdiagramm - Texas Instruments INA1650/Q1 SoundPlus Audio-Leitungsempfänger
Veröffentlichungsdatum: 2017-07-19 | Aktualisiert: 2022-06-02