Texas Instruments ESD1LIN24/ESD1LIN24-Q1 ESD-Schutzdiode
Die ESD1LIN24/ESD1LIN24-Q1 ESD-Schutz Diode von Texas Instruments ist ein bidirektionales Einkanal-ESD-Schutz Gerät mit niedriger Kapazität für das local Interconnect network (LIN). Dieses Gerät ist so ausgelegt, dass es ESD-Kontaktschläge über den in der internationalen Norm IEC 61000-4-2 festgelegten Höchstwert hinaus ableiten kann (±30 kV Kontakt, ±30 kV Luftspalt). Die niedrige Klemmenspannung und der niedrige dynamische Widerstand helfen, Systeme vor transienten Ereignissen zu schützen. Dieser Schutz ist der Schlüssel zu Sicherheit Systemen, die ein hohes Maß an Robustheit und Zuverlässigkeit erfordern. Die Bauteile ESD1LIN24-Q1 von Texas Instruments sind AEC-Q100-qualifiziert für Automobilanwendungen.Merkmale
- ESD-Schutz gemäß IEC 61000-4-2 Stufe 4
- Kontaktentladung: ±30 kV
- ±30 kV Luftentladung
- Robuster Überspannungsschutz
- IEC 61000-4-5 (8/20 µs): 4,3 A
- 24 V Betriebsspannung
- Bidirektionaler ESD-Schutz
- Die niedrige Klemmspannung schützt nachgeschaltete Bauelemente
- Temperaturbereich: -55 C bis + 150°C
- I/O-Kapazität entspricht 2,3 pF (typisch)
- Wird im Industrie standard-SOD-323-Gehäuse (DYF) angeboten
- Bedrahtete Gehäuse für die automatische optische Inspektion (AOI)
Applikationen
- Industrielle Steuernetzwerke
- Local Interconnect Network (LIN)
- Einzeiliger CAN-ESD-Schutz
- DeviceNet
- Intelligente Verteilungssysteme
- USB-Power-Delivery (USB-PD)
- VBUS-Schutz
- IO-Schutz
Datenblätter
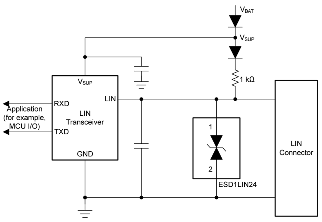
Typische Applikation
Veröffentlichungsdatum: 2023-01-25
| Aktualisiert: 2023-02-09
