Texas Instruments DRV887x DC-Bürstenmotortreiber
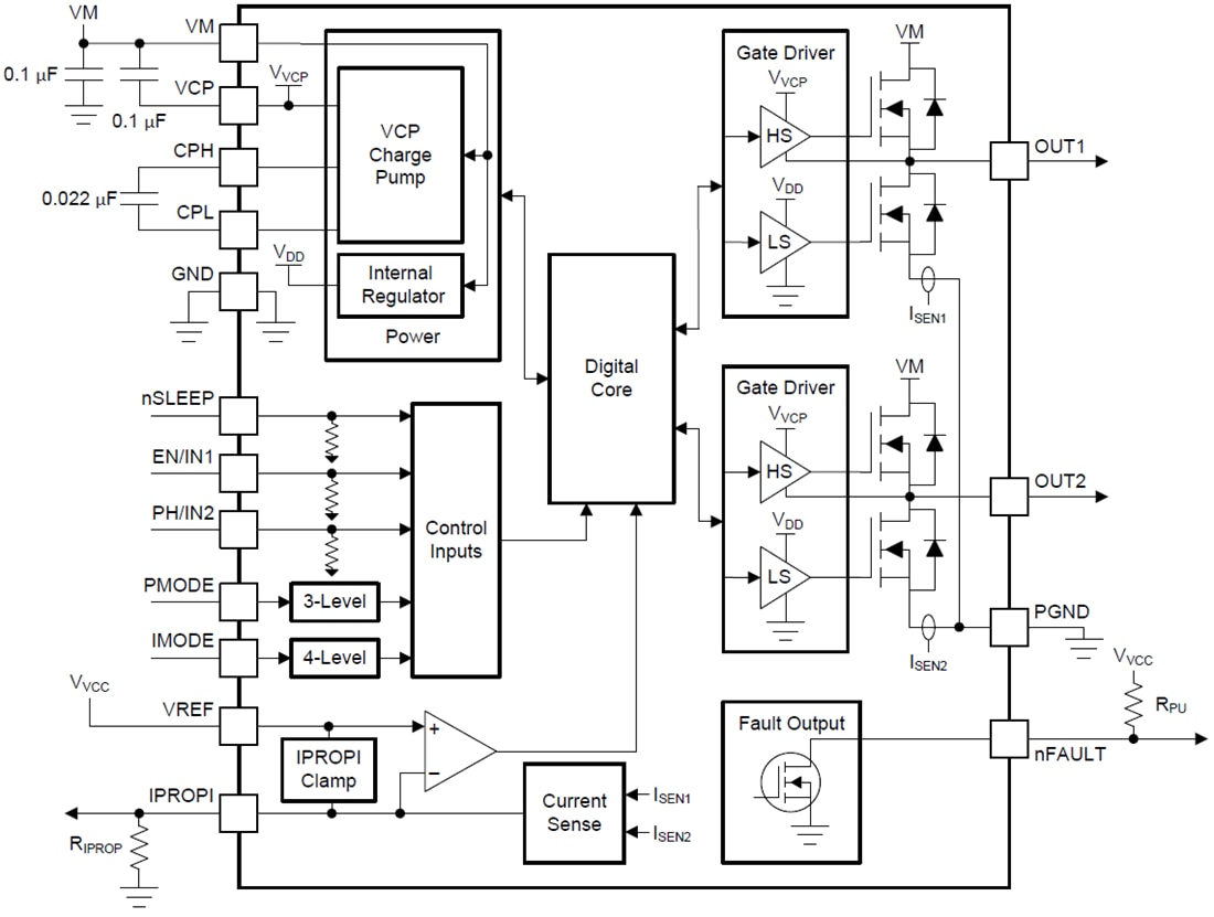
Die DC-Bürstenmotortreiber DRV887x von Texas Instruments sind flexible Motortreiber für den Einsatz in einer großen Auswahl von Endapplikationen. Diese Bauteile enthalten eine n-Kanal-H-Brücke, einen Ladungspumpenregler, eine Strommessung und -Regelung, ein proportionaler Ausgangsstrom und eine Schutzschaltung. Die Ladungspumpe verbessert den Wirkungsgrad, indem sowohl High-Side- als auch Low-Side-n-Kanal-MOSFETs sowie eine Unterstützung für ein Tastverhältnis von 100 % ermöglicht werden. Diese Bauteilfamilie ist in Pin-zu-Pin-Optionen mit skalierbarem RDS(on) zur Unterstützung verschiedener Lasten mit minimalen Design-Änderungen verfügbar.Die integrierte Strommessung ermöglicht dem Treiber die Regelung des Motorstroms während der Inbetriebnahme und hohen Lastereignissen. Eine Strombegrenzung kann mit einer einstellbaren externen Spannungsreferenz eingestellt werden. Darüber hinaus bieten die Bauteile einen Ausgangsstrom, der proportional zum Motorlaststrom ist. Dies kann zur Erkennung eines Motorstillstands oder zur Änderung der Lastbedingungen benutzt werden. Die integrierten Stromsensoren verwenden eine interne Stromspiegelarchitektur, wodurch die Notwendigkeit eines großen Querwiderstands überflüssig ist und Platzeinsparungen auf der Boardfläche und eine Reduzierung der Systemkosten ermöglicht wird.
Ein Ruhestrom mit geringem Stromverbrauch ist vorgesehen, um einen extrem niedrigen Ruhestrom zu erreichen, indem ein großer Teil der internen Schaltung abgeschaltet wird. Interne Schutzfunktionen sind für die Versorgungs-Unterspannungssperre (UVLO), die Ladungspumpen-Unterspannung (CPUV), den Ausgangs-Überstrom (OCP) und die Bauteil-Übertemperatur (TSD) verfügbar. Fehlerzustände werden auf nFAULT angezeigt.
Merkmale
- n-Kanal-H-Brücken-Motortreiber
- Treibt einen bidirektionalen DC-Bürstenmotors an
- Zwei unidirektionale DC-Bürstenmotoren
- Weitere ohmsche und induktive Lasten
- Betriebsversorgungsspannungsbereich: 4,5 V bis 37 V
- Pin-zu-Pin-RDS(on)-Ausführungen
- DRV8874: 200 mΩ (High-Side + Low-Side)
- DRV8876: 700 mΩ (High-Side + Low-Side)
- Hohe Ausgangsstromleistung
- DRV8874: 6 A Spitze
- DRV8876: 3,5 A Spitze
- Integrierte Strommessung und -Regelung
- Proportionaler Stromausgang (IPROPI)
- Auswählbare Stromregelung (IMODE)
- Zyklus-für-Zyklus- oder feste Ausschaltzeit
- Wählbare Eingangssteuerungsmodi (PMODE)
- PH/EN- und PWM-H-Brücken-Steuerungsmodi
- Unabhängige Halbbrücken-Betriebsart
- Unterstützt 1,8-V-, 3,3-V- und 5-V-Logikeingänge
- Schlafmodus mit extrem geringem Stromverbrauch
- <1 µA bei VVM = 24 V, TJ = 25 °C
- Frequenzspreizungstakt für geringe elektromagnetische Störungen (EMI)
- Integrierte Schutzfunktionen
- Unterspannungssperre (UVLO)
- Ladungspumpen-Unterspannung (CPUV)
- Überstromschutz (OCP)
- Thermische Abschaltung (TSD)
- Automatische Fehlerwiederherstellung
- Fehleranzeige-Pin (nFAULT)
Applikationen
- DC-Bürstenmotoren
- Große und kleine Haushaltsgeräte
- Staubsauger-, Humanoid- und Spielzeug-Roboter
- Scanner und Drucker
- Smart Meter
- Geldautomaten, Währungszähler und EPOS
- Servomotoren und Betätiger
