Texas Instruments DRV8706-Q1 Smart-Halbbrücken-Gate-Treiber

Der H-Brücken-Smart-Gate-Treiber DRV8706-Q1 von Texas Instruments ist ein hochintegrierter H-Brücken-Gate-Treiber, der High-Side- und Low-Side-N-Kanal-Leistungs-MOSFETs ansteuern kann. Das Bauteil erzeugt ordnungsgemäße Gate-Drive-Spannungen über eine integrierte Verdopplungs-Ladungspumpe für die High-Side-MOSFETs und einen Linearregler für die Low-Side-MOSFETs. Das Bauteil verwendet eine Smart-Gate-Drive-Architektur zur Reduzierung der Systemkosten und Verbesserung der Zuverlässigkeit. Der Gate-Treiber optimiert die Totzeit, um Durchzündungsbedingungen zu vermeiden. Er bietet außerdem eine Steuerung zur Verringerung elektromagnetischer Störungen (EMI) durch den einstellbaren Gate-Treiberstrom und schützt vor Drain-Source- und Gate-Short-Bedingungen mit VDS- und VGS-Wächtern.

A wide common-mode shunt amplifier provides inline current sensing to continuously measure motor current even during recirculating windows. Der Verstärker kann in Low-Side- oder High-Side-Sensorkonfigurationen verwendet werden, wenn eine Inline-Erkennung nicht erforderlich ist. Der DRV8706-Q1 von Texas Instruments bietet eine Reihe von Schutzfunktionen, um einen robusten Systembetrieb zu gewährleisten. Diese Funktionen umfassen Unter- und Überspannungswächter für die Stromversorgung und Ladungspumpe, VDS-Überstrom- und VGS-Gate-Fehlerwächter für die externen MOSFETs, eine offene Offline-Last- und Kurzschlussdiagnose sowie eine interne Übertemperaturwarnmeldung und einen Abschaltschutz.

Merkmale

  • AEC-Q100-qualifiziert für Fahrzeuganwendungen
    • -40 °C bis 125 °C TA Temperaturklasse 1
  • Fähig für die funktionale Sicherheit
    • Dokumentation zur Unterstützung des Designs von funktionalen Sicherheitssystemen ist verfügbar
  • H-Brücken-Smart-Gate-Treiber
    • Betriebsbereich: 4,9 V bis 37 V (40 V absolutes Max.)
    • Verdoppler-Ladungspumpe für 100 % PWM
    • Halbbrücken- und H-Brücken-Steuermodi
  • Pin-zu-Pin-Gate-Treiber-Ausführungen
    • DRV8106-Q1: Halbbrücke mit einem Inline-Verstärker
    • DRV8706-Q1: H-Brücke mit einem Inline-Verstärker
  • Smart-Gate-Drive-Architektur
    • Einstellbare Anstiegsratensteuerung
    • Spitzenquellstromausgang: 0,5 mA bis 62 mA
    • Spitzensenkenstromausgang: 0,5 mA bis 62 mA
    • Integriertes Totzeit-Handshaking
  • Großer Gleichtakt-Nebenschlussstrom-Verstärker
    • Unterstützt Inline, High-Side oder Low-Side
    • Anpassbare Verstärkungseinstellungen (10, 20, 40, 80 V/V)
    • Integrierte Rückkopplungswiderstände
    • Anpassbares PWM-Austastungsschema
  • Mehrere Schnittstellenoptionen verfügbar
    • SPI: Detaillierte Konfigurations- und Diagnosefunktionen
    • H/W: Vereinfachte Steuerung und weniger MCU-Pins
  • Frequenzspreizungstaktung für EMI-Reduzierung
  • Kompaktes VQFN-Gehäuse mit benetzbaren Flanken
  • Integrierte Schutzfunktionen
    • Dedizierter Treiberdeaktivierungs-Pin (DRVOFF)
    • Versorgungs- und Regler-Spannungswächter
    • MOSFET-VDS-Überstromwächter
    • MOSFET-VGS-Gate-Fehlerwächter
    • Ladungspumpe für MOSFET mit umgekehrter Polarität
    • Offline-Diagnose von offener Last und Kurzschluss
    • Thermische Warnung und Abschaltung des Bauteils
    • Fehlerbedingungs-Interrupt-Pin (nFAULT)

Applikationen

  • Automotive-DC-Bürstenmotoren
  • Solenoide und Relais
  • Elektrische Fensterheber und Schiebetür
  • Elektrisches Schiebedach
  • Module für elektrisch verstellbare Sitze
  • Elektrische Heckklappe und Hebebühne
  • BDC-Kraftstoff-, Wasser-, Ölpumpen
  • Scheibenwischer

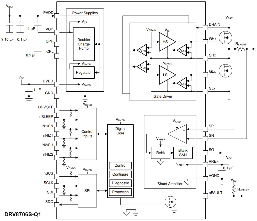
DRV8706S Blockdiagramm

Blockdiagramm - Texas Instruments DRV8706-Q1 Smart-Halbbrücken-Gate-Treiber

DRV8706H Blockdiagramm

Blockdiagramm - Texas Instruments DRV8706-Q1 Smart-Halbbrücken-Gate-Treiber
Veröffentlichungsdatum: 2021-05-19 | Aktualisiert: 2025-03-11